
֤С / /
ڶ˰ݽ̨ҵӪIJͬάΪҵҵľӪԣܵ˰ŻΪҵijӪǡӲһζ˰Żݣҵij÷չ
ʵʺ˲УܲעͨΧƶ˰ŻߵѡȡʵʩǷϷϹ棻ĸ˾Ҫӹ˾ҪҵõҪ˰֡˰Ƿʵ¶˰ŻݽԾӰ̶ȵȣ˰Żݽռ״ιйƱй취ڶʮȷָй˾ľӪɹ˰Żݲ
1
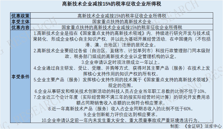
ҵ˰˰Ϊ25%صֲҵĿ̶ܲͬŻ
˰ÿӦҲҵӦеΡ
˾ġҵ˰ھڣҵȡ֯Ϊҵ˰˰ˣձĹ涨ҵ˰ҵ˰˰Ϊ25%˶ҵϻҵñ
ҵ˰ڶµָҵÿһ˰ȵܶ˰롢˰롢۳ԼֲǰȿΪӦ˰ö
ڶµָҵԻʽͷǻʽӸԴȡõ룬Ϊܶһۻ룻ṩ룻תòƲ룻ģϢȨͶ棻壩Ϣ룻룻ߣȨʹ÷룻ˣܾ룻ţ롣
ͬʱҵ˰£ǶӦ˰ȷ涨
µڶʮָҵӦ˰ö˰ʣձ˰ŻݵĹ涨͵˰ΪӦ˰
⣬ҵ˰¶ҵ˰Żȷ涨
µڶʮָҶصֺչIJҵĿҵ˰Żݡ
ڶʮָҵΪ˰룺һծϢ룻ľҵ֮ĹϢȨͶ棻йķǾҵӾҵȡûʵϵĹϢȨͶ棻ģķӪ֯롣
ڶʮָҵãҵ˰һũ֡ҵĿã¹صֵĹʩĿͶʾӪã·ĻܽˮĿãģļתá
ڶʮָСҵ20%˰ҵ˰Ҫصֵĸ¼ҵ15%˰ҵ˰
ʮָҵ֧ڼӦ˰öʱӼƿ۳һ¼²Ʒ¹շоãòмԱҹõҵԱ֧Ĺʡ
ʮһָҵͶҵ¹ҪصֺĴҵͶʣͶʶһֿӦ˰ö
ʮָҵĹ̶ʲڼԭȷ۾ɵģ۾߲ȡ۾ɵķ
ʮָҵۺԴϹҲҵ߹涨IJƷȡõ룬ڼӦ˰öʱ롣
ʮָҵڻܽˮȫר豸Ͷʶһʵ˰⡣
ɼҵ˰涨ҵӦ25%˰ʽҵ˰صֺչIJҵĿ̶ܲͬϵ˰Żݡ

2
˰Żݰ˰˰˰ȷʽҵŻΪŻΪ
֪˰Żָ˰շ˰˺˰ĸŴܳƣͨ˰ƶȣԤĿģ˰˰ոһʽ
Ԯ˰ܾϢ˰ŻݵĻԭΪٽƼʩ裬ũҵչܣְ֧ȫͳչٽҵչȺȣЧط˰Żߵĵãһٽȫ桢Эɳչȫڹгᡣ
ԭ˰ŻѽȥŻΪΪԲҵŻΪŻΪ˰Żݸ֡
Ҫָǣ˰Żݰ˰˰˰ݡ
˰˰涨˰һӦ˰ǶijЩ˰˽зֻչˣԼ˰ոһ涨һΪ˰ض˰ʱ˰ַʽ
˰ijЩ˰ij֣ij֣˰յȫ˰һΪ˰ض˰ʱ˰ַʽ
˰ָΪóףǿڻڹгϵľʹҵѾڵIJƷ˻ڳǰڽɵĹת˰Ҫֵ˰˰˰
ָ˰涨ɵ˰˰˰ʱֻȫ˻˰ˡ˰ˡͶ˰һ˰ķ룬ʵһⷽʽ˰ͼ˰涨Ŀǰйȡ߽ڽֵ˰ĸ˰ˡ
Ƕ˰涨ɵ˰˰ɲŰ涨ij貿ֻȫ˰˰ڲ룬ʵҲһضʽ˰涨Ŀǰйȡİ취Ҫڽת˰ҵ˰˰ˡ
Ӽƿ۳ָҵΪ¼²Ʒ¹շоúҵòмԱҹþҵԱ֧ĹʣʵʷĻϣټӳһΪӦ˰öʱĿ۳һŻߡ
۾ɼ˰涨Խ˰˰ˣȡ̶̹ʲ۾ޡ۾ʵİ취ӿ۾ٶȣٵӦ˰ö
⣬˰Żݻ˰Ͷ˰˰յ⡢롢Ͷʵ⡢㡢ȷʽ

3
ڴҵڴ¡˰Żָ̨Żη
ʱ2019ꡣ
2019619գ˰ְܾ칫ڴҵڴ¡˰Żָ¼ơָáָ20174°汾ϸγɵģܹ˰˼ʱ˽˰Żߣ÷ڴҵڴµ˰á
ָ鼯˽20196£Դ´ҵҪںؼ½Ƴ89˰Żߴʩҵӳչڡ
ָҪӴٽҵҵƼ棬չʾִ֧ҵµ˰Żߵ³ɹУڹƼ·棬ָָΪһٽзüӼƿ۳ӴҵίоⷢзӼƿ۳ΧҵзüӼƿ۳50%75%̶ʲ۾ƹ㵽ҵ⣬Ϊһٽ²ҵչͼɵ·ҵ˰Żһſ

ֵùעǣָ2017еŻΣҵڡɳںͳõ˰Ż߽зչʾִ֧ҵµ˰ݳɹ
гڰ3Сҵ˰Żݡ18صȺ崴ҵҵ˰Żݡ9ҵҵƽ̨˰Żݡ15ʽ𡢷ǻʲͶĴͶҵڻȸ˰Żݡ
ҵɳ˰Żݰ2зüӼƿ۳ߡ3̶ʲ۾ߡ3豸˰Żݡ2Ƽɹת˰Żݡ8л˲˰Żݡ
ҵ˰Ż4¼ҵ˰Żݡ5ҵ˰Żݡ14ɵ·ҵ˰Żݡ3ҵ˰Żݡ

ֵһǣ4¼ҵ˰ŻݷֱΪ¼ҵ15%˰ҵ˰ְѰ8%ҵ˰˰ǰ۳¼ҵͿƼСҵתӳ10ꡢȽͷҵ15˰ҵ˰

ر˵ǣаСҵ˰Żݣʵͬй˾й˾
ݲ˰ܾ2019117շġʵʩСҵջ˰ռߵ֪ͨ˰201913ţ۶10Ԫ£ֵ˰Сģ˰ˣֵ˰СҵӦ˰ö100ԪIJ֣25%Ӧ˰ö20%˰ʽҵ˰Ӧ˰ö100Ԫ300ԪIJ֣50%Ӧ˰ö20%˰ʽҵ˰
Сҵָ¹ҷƺͽֹҵͬʱӦ˰ö300Ԫҵ300ˡʲܶ5,000Ԫҵ
ɳֹɷ˾¼ơɳֹɷ(002075,ɰ)һҴºɫұѹӼӹظ۵ҵҪƷΪø̻֡еø֡·ø֡ɸ֡и֡ê֡ѹ¯øֵ֡ȣƷҪ·¯еҵ
ɳֹɷ2020ȱ˰Żݲ֣ɳֹɷݸݡʵʩСҵջ˰ռߵ֪ͨ˰201913ţСҵӦ˰ö100ԪIJ֣25%Ӧ˰ö20%˰ʽҵ˰Ӧ˰ö100Ԫ300ԪIJ֣50%Ӧ˰ö20%˰ʽҵ˰ɳֹɷͨ˰ճﻮ˰Żߵأȫܸ˰Ż6,500Ԫ
ɼСҵıΪӦ˰öҵʲܶ
ҪָǣڡʵʩСҵջ˰ռߵ֪ͨУͬʱСҵСҵǷҵͬʱСҵҪҲϸ¼ҵҪǷͬʱСҵջ˰ռԼ¼ҵ˰Żߣ
Դˣв2019626շġСҵջҵ˰߽и˽
ݾвֹϢСҵһϰԵĽзûϸϵĽ綨Ŀǰ˵ġСҵǺ͡ҵġݹŲͳƾ֡չĸίͲ20116·ġСҵͱҵҵԱӪҵ롢ʲָܶ꣬16ҵСҵΪ͡Сͣ͡СҵΪеСҵҵСҵijҵ˰ʵʩָǷ˰涨ضҵص㲻ֻڡС͡ϣҪҪҵ˰Ż߷档ڽҵ˰˰걨ʱһҪ˰ϵġСĸ֣ҵ˰ع涨ȥжǷ
⣬ҵȷϸ¼ҵ˰ŻַСҵ˰Żɰʵ˰˴ѡŻ˰ʣõܡ
4
зüӼƿ۳Ӵ걨ʱŻʱ
Сҵ˰Żݺ¼ҵ˰ŻݣҵڳɳڵзüӼƿ۳ߣҲڶע
ݹ˰ܾ2021913շġ˰ֹܾڽһʵзüӼƿ۳йĹ桷˰ֹܾ202128ţ¼ơ桷Լ2021914շġڡ˰ֹܾڽһʵзüӼƿ۳йĹ桷Ľ¼ơ桷桷Ҫݣ
һ202110·Ԥ걨ʱҵѡǰǰзüӼƿ۳ŻݡǰзüӼƿ۳ŻȻʱܣƽʱԤʱܡ20213µף˰ȷ10·Ԥ걨ʱҵϰзüӼƿ۳ŻݡݹԺ²𣬡桷ȷ202110·Ԥ걨ʱҵһȵзüӼƿ۳
ŻзøʽΪҵϹзøˣ˰ܾ2015Ʒҵо˰ǰӼƿ۳йĹ桷201597ţ¼97Ź棩2015з֧ʽ˰ȷ鼯зúŻáǵСҵˮƽߣȷ鼯д2015з֧һѶȣ桷2021з֧ʽдѶȡ
ǵŻˡطáļ㷽ԭÿһзĿֱ㡰طá桷ΪͳһзĿطá˼㷽Ŀطáʹã˿ɼӼƿ۳Ľ
ɼƽʱԤʱܣҵϰзüӼƿ۳Żݣٵ202110Ԥ걨ʱҵһȵзüӼƿ۳ԿзüӼƿ۳ߵŻҲӴ
ҵЩô
桷ʾ߹涨طáȡʽóɼӼƿ۳зܶ10%97ŹȷÿһĿֱ㡰طáжзĿҵезĿطáռȲ10%еij10%ͬзĿܵʹáΪһҵ㣬ҵŻݣ桷طáļ㷽ΪȫĿͳһ㣬ٷĿ㡣
ij˾2021ABзĿĿAԱ˹֮Ϊ90ԪطΪ12ԪĿBԱ˹֮Ϊ100ԪطΪ8Ԫ
97Źļ㷽ĿAطΪ10Ԫ[90*10%/(1-10%)]СԭɼӼƿ۳طΪ10ԪĿBطΪ11.11Ԫ[100*10%/(1-10%)]СԭɼӼƿ۳طΪ8ԪĿɼӼƿ۳طúϼΪ18Ԫ
ա桷ȷļ㷽ĿطΪ21.11Ԫ[(90100)*10%/(1-10%)]ɼӼƿ۳طΪ20Ԫ12818ԪҽһΣ˹

5
ֵ˰ĸһ˰ܶ2.6%
ֹˣڰ䲼˶ֵ˰˰Żߡ
Ϊƽֵ˰ʵԼ˰˰ܾ֡2019320հ䷢ˡֵ˰ĸйߵĹ桷˰ܾ֡201939ţԤʾŹֵ˰ĸ̨ס
ֵ˰ĸйߵĹ桷ҪΪһֵ˰һ˰˷ֵ˰Ӧ˰Ϊ߽ڻԭ16%˰ʵģ˰ʵΪ13%ԭ10%˰ʵģ˰ʵΪ9%˰˹ũƷ(000061,ɰ)ԭ10%۳ʵģ۳ʵΪ9%˰˹ίмӹ13%˰ʻũƷ10%Ŀ۳ʼ˰ԭ16%˰ҳ˰Ϊ16%ijڻ˰ʵΪ13%ԭ10%˰ҳ˰Ϊ10%ijڻ羳Ӧ˰Ϊ˰ʵΪ9%
ֵͨ˰ĸйߵĹ桷֪Ȼֵ˰ʵĽͣԭ16%˰ҳ˰Ϊ16%ijڻ˰ʵΪ13%ڶƷ˰ʵҳ˰Ҳơ
2020317ղ˰ַܾġֲ߲Ʒ˰ʵĹ桱˰ֹܾ202015ţ־ֲ߲Ʒ˰й£ߵ1,084Ʒ˰13%ֲڼ380Ʒ˰9%
ͬʱݹ˰ܾԮԹϢй˰ܶ201611,742Ԫ202014,549Ԫ2.6%ۼư˰70,736Ԫóҵɱóҵ

6
˰Żߡ¯Ϊҵݻ
˳˰Ӵڻ䲼һϵн˰Żߡ
20213·ġúᷢչʮĸ滮2035ԶĿҪһȷҵչ׳ս˲ҵҪԡڴ˱£˰Ż̨߳Լɵ·ҵʾҵҵӰ졣
ݲ˰ܾ2021316հ䷢ġּ֧ɵ·ҵҵչ˰ߵ֪ͨƹ˰20214ţΪ᳹ʵԺӡʱڴٽɵ·ҵҵչߵ֪ͨ20208ţԺͬ⣬ֽйؽ˰֪ͨ£
Σڹ˰
һɵ·߿С65ף,ͬ·洢ҵ,Լ߿С0.25ɫգģ⡢ģϡѹƵʡ缯ɡͼСϵͳԵϹ蹤գɵ·ҵڹڲܲԣз,ͬԭϡƷרýϡϵͳͼɵ·豸豸豸
ɵ·߿С0.5ĻOɵ·ҵȽװҵڹڲܲԭϡƷ
ɵ·ҵĹؼԭϡвġ̽ģ桢װذ塢桢Һ8Ӣ缰Ϲ赥8Ӣ缰ϹƬҵڹڲܲԭϡƷ
ģɵ·ù̽ģ桢8Ӣ缰ϹƬҵڹڲܲľרýϡϵͳ豸豸豸
壩ҹص㼯ɵ·ҵҵԼϱڣһҵɵ·ҵȽװҵ豸պͬ豸ڵļͶĿ˰ĽƷĿ¼ͶĿ˰ĽƷĿ¼͡ڲ˰شװͲƷĿ¼Ʒ⡣ƷռͶܶĿĿȷ顣
⣬˰ֻܾ½䷢2021-2030֧ʾҵչ˰ߵ֪ͨƹ˰202119ţڡʮ塱ڼչչ۵ĽչƷ˰Żߵ֪ͨƹ˰202121ţڡʮ塱ڼֿ֧Ƽ½˰ߵ֪ͨƹ˰202123ţ֪ͨ
ߵİ䲼Ԥʾ˰ŻݽҵӪĸάȣΪ侭Ӫչ
7
Ӵá˰ݵء˰ΪļȣҵǿʵӪ
˰ŻϢϢأ˰ݵءֵͬùעĿǰڻںóۡǰ˰Żݵġݵء
ݲ˰ܾ2020623շġںóҵ˰Żߵ֪ͨ˰202031ţΪֺ֧ó۽裬־йҵ˰Ż֪ͨ£һעںó۲ʵӪĹҵҵ15%˰ҵ˰ƹҵҵָԺó۹ҵĿ¼й涨IJҵĿΪӪҵӪҵռҵܶ60%ϵҵʵӪָҵʵʹںóۣҵӪԱƲʵʩʵȫͿơԲʵӪҵŻݡںóҵִҵ¼ҵҵֱͶȡõãҵ˰֪ͨ202011ִ20241231ա
ݲ˰ܾ2021527շġǰִҵҵ˰Żߵ֪ͨǰִҵķҵ15%˰ҵ˰֪ͨ202111ִ20251231ա
Ȼ˰ݵءܹҵɱҵҵӪлáפ˰ݵءζſԡǡ
20213ӡġڽһŻ˰ܸĸָǿصշغͼܡӱ˰ҵȺ˰շʵߡ˫һ롢гɱתԼá˰ݵءͬӱ˰ΪǿԤƶȽ裬Ӵغͼලȡ
ɼڶڡ˰ݵء̬ȣνܲ桱ҲˡʵӪԭС
Ϊٽóҵ˰Żأںʡ˰֡ʡʡгලӡġںó۹ҵҵʵӪйĹ桷˰ֺܾʡ˰ֹ20211ţ¼ơ1ġУȷʵӪ߱ҪԼԲͬεľҪ
ڡ1ġУҪ4ΣʵӪ˹涨
һעó۵ľҵó֮δ֧ڴ£ҵӪԱʲóۣκһó۵ģʵӪ
עó۵ľҵó֧ܻ֮ó۵Ŀó۾Ӫ˰ҵڴ£жʵӪʱҪעó۵ľҵǷܹӪԱʲĸάʵʩԸ֧ʵȫͿơ
עó֮ľҵó֧ܻóĿó۾Ӫ˰ҵڴ£жó۵ķ֧ǷʵʩʵӪҪ֧Ƿ߱ӪְƥӪҵ롢ְнʲܶ
ģǾҵóεжϱƣǿӪְܡжϱҲǿó۵Ļ߱ӪְƥӪҵ롢ְнʲܶ

8
˰ŻڼܷŻ˰ԤɣнӦרҵж
Ŀʱг˰Ż߶ֶǾй˾й˾ԣ˰ŻݴӰ칫˾ijӯ
2020710ʵʩġ״ιйƱй취ڶʮ˰˰ŻݷطɷĹ涨˵ľӪɹ˰Żݲ
⣬֤2020612շġ31Ź桿֤ȯĹ˾Ϣ¶ʽ28šҵ幫˾й˵飨2020ʮ涨Ӧ¶ĸ˾Ҫӹ˾ҪҵõҪ˰֡˰ʡ˰ռ⡢˻˰ŻݵģӦ˰ַ˵طɷݡ϶ȼЧޡ
ڷ˰ߴش仯˰Ż߶Է˾ӪɹشӰģӦ¶˰߱仯ԾӪɹӰ߱ÿ˰Żռ˰ǰıԷǷ˰Żݴδ˰ŻݵĿɳԵȽз
֮⣬˰Żڼ䣬й˾ǷŻ˰ԤԤɵ⣬Ҳ֮һԴˣ֤ڡҵ𣨶и˵
֤ᷢмܲ2019325շġҵ𣨶5˰Żݡ֣ȡõ˰Żݵںˡʦ걨ʦӦ˰Żݵгع涨ҵ˰ŻߵںǷܹŻݽרҵжϲȷ1ܻܿ˰ŻŻ˰ԤԤɾ˰ͬ⣬ݰŻ˰ԤᲢʾ˵δ˰ǷдɶŵͬʱӦй˵¶˰ŻݲȷԷա2˰ŻĿԽС谴սԭ˰Ԥᣬδʵʵ˰ŻӦ
ˣй˾йбʾ˰Żڼ䣬Ż˰ԤԤʱӦעǷ1Ƿ˰ͬ⣨2Ƿʾ3Ƿ˵δ˰дɶŵ4ʦ걨ʦǷѽרҵжϲȷ

˰ŻݹıΪ٣ܲ˲صʲôھİУĴ𰸻ɡһ
9
ºƼʼ˰ŻǷƼ˰ŻݺϷϹѯ
ʵϣΪ˰ѯСꪡĹ˾Υ˰մش˰˰ӦδɵȡУҵ˰ŻݴΣüܲע
ݶƸ(300059,ɰ)ChoiceݣݸаºƼɷ˾¼ơºƼҪ³ƶԴն˳䴢Ʒơзۡ
֤2019927շġݸаºƼɷ˾״ιйƱļ¼ơڸĩºƼӦ˰ҪΪҵ˰ֵ˰ºƼ¶1ڸӦ˰ѵľϸڸ˰ѵļ˰ΧʵʽɽӦ롢ɱƥϵ2ֵ˰˰ڳڷĩƥϵ3ֵ˰˰Żݶռ˵ºƼ˰ŻǷش4˰ŻݶԵ˰Ӱ졣뱣걨ʦºƼڵ˰ȷԡ淶Էȷ
ͬʱڡ˰֣֤ҪºƼ˵1ϱڸڵ롢ɹIJӦֵ˰Ӧ˰IJǷ2˵ڸڵ˰ԼԭԼ˰ʲ͵˰ծĹ3˵ڸڰºƼܵ˰ŻݵľԼռı˵ºƼ˰ŻǷ뱣걨ʦ˲鲢ȷ
֤ͨºƼѯй˾Ƿ˰ŻǷԼй˾Ƿ˰ŻݶԾӰ̶ʵ¶Ǽܲעص㡣
аƼɷ˾¼ơƼҲͬ⡣
ݶƸChoiceݣƼҪXӰƷзۡ
֤20171227շġʮ߽췢ί201782λ˽桷Ƽδͨ
˽ʾڰƼܵ˰Żݽռͬܶıϸߡ֤ҪƼ˵1ƷֵľӦ˰ŻǷϷϹ棻2ƼӪɹ˰Żݲɼݡ뱣˵˲鷽̣ȷ˲
ķ̱Զɷ˾¼ơķɷ(601126,ɰ)֮·ͬ˳
ݶƸChoiceݣķɷҪ¼̵籣Զ糧ԶƷзۺͼ
֤2008411շķί200852λ˽棬ķɷݣδͨ
֤2010413շķί201065ι鹫IJ乫ʾ֤ᷢί2010414ٿ201065ηίԱṤ飬Ѿ档ķɷҪһʵȡ65ηίԸù˾ļˡ
ֱ2010126֤ᷢί2010239λϣķɷݲŻͨ
һαһȡˣķɷݵ֮·ԭӵ֪ķɷֵ˰˰Σֵùע
ķɷ20101229ǩй飨¼ơй顱ķɷΪ¼ҵҹ滮صҵݹԺڹҵͼɵ·ҵչߡ[2000]18ţͲ˰ֺܾͺ𡶹ڹҵͼɵ·ҵչй˰֪ͨ˰[2000]25ţйع涨ҹ滮صҵδ˰Żݵļ10%˰ҵ˰20006242010ǰֵ˰һ˰пƷ17%ķ˰ֵ˰ֵ˰ʵ˰3%IJʵмߡ
2007꣬ķɷݰ15%˰ʽҵ˰2008ꡢ20092010ϰ꣬ķɷݰ10%˰ʽҵ˰꼰һڣ˾пƷ17%ķ˰ʼƽֵ˰ֵ˰ʵ˰3%ּ˵ߡ
2007-2009Լ20101-6£ķɷ걨ֱΪ10,507.59Ԫ12,673.12Ԫ12,790.38Ԫ3,631.81Ԫֵͬ˰˰ֱΪ4,469.23Ԫ5,010.45Ԫ4,808.89Ԫ1,725.39Ԫֵ˰˰ռıֱΪ42.53%39.54%37.6%47.51%
⣬2007-2009Լ20101-6£ķɷݰ15%˰ʼ˰÷ֱΪ929.98Ԫ3,579.44Ԫ3,658.97Ԫ753.42Ԫͬڿ۳˰ŻݶľֱΪ5,727.76Ԫ6,836.95Ԫ6,824.68Ԫ1,701.88Ԫ
ɼֵ˰˰ռķɷݾıѾɣ2007Լ2010ϰijɡ
⣬ŷҾ(002798,ɰ)ɷ˾Ĵ߹ɷ˾¼ơŷҾӡͨͬΪ˰Żռȸίѯʡ
֤巢ί20151211շ2015204λ˽棬ŷҾҵ˰15%Լòмҵ˰˰ռֵ˰˰շ˰Żݡ20122015ϰ꣬ŷҾܵ˰ŻռıֱΪ28.77%30.34%33.77%38.18%ŷҾӴϱڲмԱ䶯һ˵ŷҾǷϸҵĹ涨ҪǷΥ˰طɷΪŷҾ˰Żߵľݣֵ˰˵õȣŷҾ˰ŻݶҵӰ̶ԼδǷܹܸҵ˰ŻݵķսʾǷ¶뱣˷˲

ɴ˿ɼ˰Уй˾Ƿ˰ŻݹܶӯӰ죬˰ŻΪܲ˲֮ءͨ尸ܹҵܵ˰ŻռɣΪԡ⣬˰ŻǷٱķաǷй˰Żݵķʾ˰ŻߵIJȡǷ⣬ͬҪҵͶ߲۾
оϵΪɿĻѹϢдDz֤ݡϡ۵ᷢκακ£оеݡϡ۵㡢Ϣοɶκ˵Ͷʽ顣κ£Dzκʹñоеκݡϡ۵㡢µκʧκΣĶгеաоҪԵӰʽַҲḨӡˢƷʽַȨ֤Сδͬ⣬öԱоκԭáɾںģӪδ;
ھʻع



-END-
Źںţ֤С߸˹۵㣬ѶͶ߾ݴ˲Ե
α༭