营改增后财评调整模板(试行)

XXXXX〔2016〕XX号XXXX公司关于XXXXXXXXXXXXXXXX的预算审核报告奉节县财政投资评审中心:我公司接受贵单位的委托,于2016年月日至月日对“奉节县永乐养护中心综合楼室内装饰及室外扩建工程”项目进行招标预算评审工作。
提供该工程预算评审的相关资料,并保证其资料的真实性、合法性、完整性是建设单位的责任;按行业规范与委托要求评审施工图预算,提出审核意见,出具预算评审报告,并保证评审报告的客观性、正确性、合法性是本公司及审核人员的责任。
在审核过程中,我们按照贵单位委托承办业务的主要内容,并结合该项工程的特点和实际情况,实施了包括分析、计算、核对、现场踏勘等我们认为必要的审核程序,目前,该工程预算评审工作已经完成,现将评审情况及结果报告如下:一、工程概况(一)项目基本情况简述建设规模及建设标准、结构类型、层数、功能用途、装饰标准(例如:沥青砼路面,具体描述结构层的名称及厚度;路幅宽度36m,具体描述宽度的分布情况等)。
工程名称:奉节县永乐养护中心综合楼室内装饰及室外扩建工程建设地点:奉节县永乐镇养护院内建设单位:奉节县民政局设计单位:重庆世界之窗建设工程有限公司预算编制单位:重庆中咨工程造价咨询有限责任公司(二)立项批复及资金情况1、建设单位提供《奉节县发展和改革委员会关于XXXXXX 的批复》(奉节发改投〔2015〕XXX号),概算投资为XDXXXX 万元。
2、建设单位提供的《奉节县财政局关于XXXXXX资金计划的通知》(奉节财预〔2015〕Xxx号),资金来源为中央投资XXXX万元、市级资金XXX万元、县级资金XXX万元、建设单位自筹资金XXX万元、银行贷款XXXX万元,社会捐赠资金XXX万元。
二、审核范围本次评审的范围为设计施工图范围内的土建、安装、消防……。
(本次评审范围与设计施工图、招标文件规定的招标范围是否一致,不一致的要披露。
表述主要工程量)三、审核依据(一)经图审或审查批准后的施工设计图。
渝建发〔2016〕35号重庆调整建筑业营改增后建设的工程计价依据附件2

实用标准文案附件22.1定额计价及工程量清单计价通用表格计价和未计价材料进项税额计算表表1注:1.材料价格为不含税价格时,则不需扣减计算进项税额。
2.计价和未计价材料费扣税基础包含材料价差。
材料费进项税额计算表表2精彩文档机械费进项税额计算表表3注:燃料动力费中的材料价格均按不含税价格计入。
- 2 -实用标准文案精彩文档组织措施费进项税额计算表表4注:二次搬运费按实签证计算时,应按不含税价格计取,不再采用扣减系数计算进项税额。
企业管理费、安全文明施工费、建设工程竣工档案编费住宅工程质量分户验收费进项税计算表表5进项税额汇总计算表表6- 4 -实用标准文案精彩文档2.2定额计价工程费用计价程序表2008年《重庆市建设工程费用定额》工程费用计算程序序。
2.机械土石方工程安全文明施工费以开挖工程量为基础计算,不作调整。
- 6 -实用标准文案2008年《重庆市建设工程费用定额》工程费用计算程序2011年《重庆市城市轨道交通工程费用定额》工程费用计算程序表9- 8 -实用标准文案2.机械土石方工程安全文明施工费以开挖工程量为基础计算。
精彩文档2011年《重庆市城市轨道交通工程费用定额》工程费用计算程序表10- 10 -实用标准文案程序。
2.人工土石方工程安全文明施工费以开挖工程量为基础计算。
精彩文档2.3工程量清单计价工程费用计价程序表单位工程费用汇总表表11- 12 -。
重庆市建设委员会关于发布《重庆市建设工程工程量清单计价实施细则 (试行)》的通知

重庆市建设委员会关于发布《重庆市建设工程工程量清单计价实施细则(试行)》的通知渝建发[2003]100号各区、县(自治县、市)建委,各有关单位:为规范建设工程工程量清单计价行为,促进建设市场的建康发展,由我委组织制订的《重庆市建设工程工程量清单计价实施细则》已经通过审查,现批准发布,自2003年7月1日起施行。
第一章总则第一条为了规范建设工程工程量清单计价行为,统一建设工程工程量清单的编制和计价方法,维护业主与承包人的合法权益,促进我市建筑市场的市场化进程,根据《中华人民共和国招标投标法》、《建筑工程施工发包与承包计价管理办法》(建设部第107号令)、《建设工程工程量清单计价规范》(GB50500-2003,以下简称“规范”)以及《重庆市建设工程造价管理规定》(重庆市人民政府令第99号)等法律、法规,特制订本实施细则(以下简称“本细则”)。
第二条本细则所称工程量清单计价是指建设工程在施工发包与承包计价活动中,招标人按规定格式提供拟建招标工程分部分项工程项目、措施项目、其它项目和相应数量,并列成明细清单,作为公平竞争的共同基础,由投标人自主报价的一种计价行为。
第三条本细则所称建设工程是指房屋建筑和市政基础设施工程。
房屋建筑工程:是指各类房屋建筑及其附属设施和与其配套的线路、管道、设备安装工程及室内外装饰装修工程。
市政基础设施工程:是指城市道路、公共交通、供水、排水、燃气、热力、园林、环卫、污水处理、垃圾处理、防洪、地下公共设施及附属设施的土建、管道、设备安装工程。
第四条凡在本市范围内,全部使用国有资金或国有资金投资为主的大中型建设工程应执行本实施细则。
其他投资的建设工程是否采用工程量清单计价,由招标人自行确定。
第五条凡实行工程量清单计价招标的工程,应按有关规定采用发包人支付担保、投标人投标担保、承包人履约担保、预付款担保及工程维修担保等保证合同能有效履行的经济担保措施。
具体担保方式应在招标文件和合同中明确。
渝建发〔 〕 号重庆调整建筑业营改增后建设工程计价依据

附件2定额计价及工程量清单计价通用表格计价和未计价材料进项税额计算表表1序号材料种类扣税基础扣减系数(%)进项税额(元)1 商品混凝土、砖、瓦、灰、砂、石、土对应的材料费用扣税基础×扣减系数2 草类制品、棉、麻及制品、绳、纸及制品、毡类制品、水、天然气3 苗木4 除上述之外的其他材料注:1.材料价格为不含税价格时,则不需扣减计算进项税额。
2.计价和未计价材料费扣税基础包含材料价差。
材料费进项税额计算表表2序号材料种类扣税基础扣减系数(%)进项税额(元)1 其他材料费、五金材料费、照明及安全费用、脚手架材料费、支架摊销费、校验材料费、检验材料费、滑轮绳卡摊销费、橡胶球摊销费、设备摊销费等对应的定额材料费用扣税基础×扣减系数…2 安装工程脚手架使用费定额费用合计机械费进项税额计算表表3序号 费用名称 扣税基础扣减系数(%) 进项税额(元)1 可分解费用的机械折旧费及大修理费 定额费用 扣税基础×扣减系数经常修理费 定额费用 安拆费及场外运费 定额费用燃料动力费2 不可分解费用的机械定额机械费3定额中其他机械费 4垂直运输通讯费、超高降效机械费、回程费、本机使用台班费、脚手架机械使用费、机具摊销费等5通风空调系统调试费定额费用合计注:燃料动力费中的材料价格均按不含税价格计入。
组织措施费进项税额计算表表4注:二次搬运费按实签证计算时,应按不含税价格计取,不再采用扣减系数计算进项税额。
序号 费用名称扣税基础扣减系数(%)进项税额 (元)1 夜间施工费 对应的各项费用扣税基础×扣减系数 2 冬雨季施工增加费 3 已完工程及设备保护费 4 材料检验试验费 5 二次搬运费 6 包干费7工程定位复测、点交及场地清理费企业管理费、安全文明施工费、建设工程竣工档案编费住宅工程质量分户验收费进项税计算表表5进项税额汇总计算表表6序号 项目名称金额(元)1 材料费进项税额2 机械费进项税额3 施工组织措施费进项税额4 企业管理费进项税额5 安全文明施工费进项税额6 建设工程竣工档案编制费进项税额7 住宅工程质量分户验收费进项税额 8总承包服务费进项税额合计序号 费用名称 扣税基础扣减系数(%)进项税额 (元)1 企业管理费对应的各项费用扣税基础×扣减系数 2 安全文明施工费 3 建设工程竣工档案编制费 4 住宅工程质量分户验收费 5总承包服务费进项税额定额计价工程费用计价程序表2008年《重庆市建设工程费用定额》工程费用计算程序表7序号 费用组成计算式说明备注一 直接费 1+2+3 1 直接工程费 ++ 人工费1.1.1+含按计价定额基价计算的实体项目和技术措施项目费。
重庆市建筑工程计价定额

重庆市建筑工程计价定额总说明一、《重庆市建筑工程计价定额》(以下简称本定额)是根据建设部颁布的1995年《全国统一建筑工程基础定额》(GJD-101-95)、1999年《全国统一建筑工程基础定额重庆市基价表》、2003年《重庆市建筑工程消耗量定额》(CQXHL-201-2003)、现行有关设计规范、施工验收规范、质量评定标准、国家产品标准、安全操作规程并参考了行业、地方标准以及有代表性的工程设计、施工资料、其他资料等依据和相关规定,结合本市实际情况进行编制的。
二、本定额适用于本市行政区域内新建、扩建、改建的工业与民用建筑工程。
三、本定额是编制和审核工程预算、工程标底、最高限价、工程结算的依据;是编制企业定额、投标报价和工程量清单综合单价的参考依据;也是编制概算定额和建设工程投资估算指标的基础。
四、本定额是按照正常的施工条件,目前多数建筑企业的施工机械装备程度,合理的施工工期、施工工艺、劳动组织为基础编制的,反映了社会平均人工、材料、机械消耗水平。
本定额中的人工、材料、机械消耗量除规定允许调整外,均不得调整。
五、本定额用工不分工种、技术等级,以综合工日表示。
内容包括:基本用工、超运距用工、人工幅度差、辅助用工。
人工单价分别为:土石方用工22.00元/工日,机械操作用工28.00元/工日,其他用工25.00元/工日。
人工单价包括基本工资、工资性补贴、辅助工资、职工福利费和劳动保护费。
六、本定额材料消耗已包括施工中消耗的主要材料、辅助材料和零星材料,辅助材料和零星材料合并为其他材料费。
本定额人工、材料、成品、半成品和机械燃(油)料价格,是以定额编制期的价格为依据确定的基价,作为计取费用的基础,其价差可参照重庆市建设工程造价管理机构发布的工程所在地的信息价格或市场价格进行调整。
七、本定额已包括材料、成品、半成品从工地仓库、现场堆放地点或现场加工地点至操作安装地点的水平运输以及运输损耗、施工操作损耗、施工现场堆放损耗。
住房城乡建设部办公厅关于调整建设工程计价依据增值税税率的通知-建办标〔2018〕20号

住房城乡建设部办公厅关于调整建设工程计价依据增值税税率的通知
正文:
----------------------------------------------------------------------------------------------------------------------------------------------------
住房城乡建设部办公厅
关于调整建设工程计价依据增值税税率的通知
建办标〔2018〕20号
各省、自治区住房城乡建设厅,直辖市建委,国务院有关部门:
按照财政部税务总局关于调整增值税税率的通知(财税[2018]32号)要求,现将《住房城乡建设部办公厅关于做好建筑业营改增建设工程计价依据调整准备工作的通知》(建办标[2016]4号)规定的工程造价计价依据中增值税税率由11%调整为10%。
请各地区、各部门按照本通知要求,组织有关单位于2018年4月底前完成建设工程造价计价依据和相关计价软件的调整工作。
中华人民共和国住房和城乡建设部办公厅
2018年4月9日
——结束——。
重庆市物价局关于工程造价咨询服务收费有关事项的通知

重庆市物价局关于工程造价咨询服务收费有关事项的通知渝价[20l0]69号各工程造价咨询单位、市建设工程造价管理总站:重庆市物价局《关于规范工程造价中介服务收费管理的通知》(渝价[2006]49号)执行以来,对规范该行业的收费行为起到了良好的指导作用,但从收费实践来看,渝价[2006]49号的有关规定已不能适应工程造价咨询业发展的需要,为此,我们会同建委等部门做了专题调研,并对部分地方进行了修改,现将有关事项通知如下:一、工程造价咨询服务收费属经营性收费,实行政府指导价管理。
二、收费项目及标准。
(一)收费按定额计价和清单计价方式计费(见附表1、2)。
(二)施工阶段工程造价全过程控制主要服务工作内容。
施工方案的经济评价、设计变更的经济分析、参与施工阶段的现场计量、现场签证、新增项目的价格审核及评价、建筑材料认[审]价、工程进度款审核、专业分包造价控制、完工后的结算审核等工作。
三、工程造价咨询服务实行“谁委托谁付费”的原则。
委托人可自主选择工程造价咨询单位提供服务,工程造价咨询单位不得强制或变相强制当事人接受服务收费。
工程造价咨询单位的收费行为应当按本通知规定执行,不得自立收费项目、提高收费标准。
对违反规定者,价格主管部门定依法查处。
四、加强动态管理。
为加强工程造价咨询服务收费的动态跟踪管理,重庆市建设工程造价管理总站应配合市价格主管部门加强行业的收费监管,每年将各工程造价咨询收费单位的收支情况汇,孽报我局,作为下次调整收费标准的重要参考。
五、本通知自2010年1月1日起施行,有效期三年。
凡以前的工程造价咨询服务规定通知与本通知有抵触的,以本通知为准。
在此前未完成的咨询服务收费仍按原合同所约定的收费标准执行。
重庆市物价局二〇一〇年三月十九日附件1工程造价咨询服务收费项目及标准(定额计价方式)附件2工程造价咨询服务收费项目及标准(清单计价方式)2、表中的“计算基数”是指委托方的单位工程造价。
3、表中计费不足3000元的,按3000元收费、4、工程结算审核减效益费的审减额,为送审项目的审减额,该审减额不抵销审增金额。
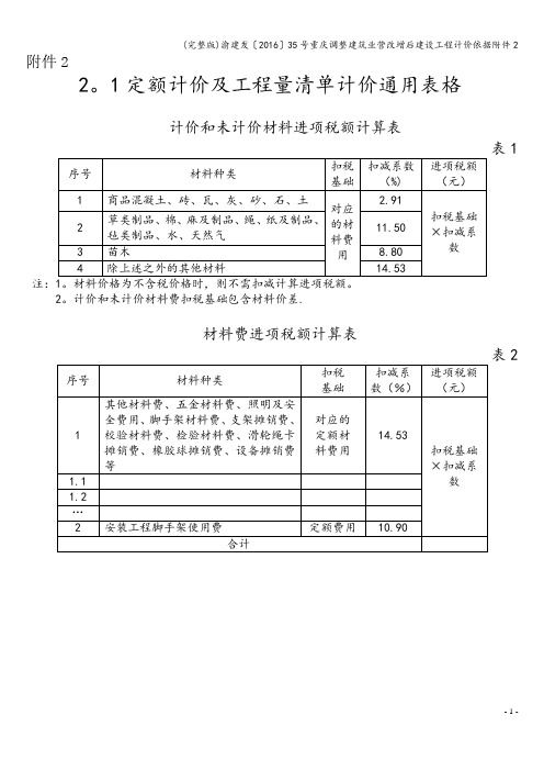
渝建发〔2016〕35号重庆调整建筑业营改增后建设工程计价依据 附件2

实用标准
附件2
2.1定额计价及工程量清单计价通用表格
计价和未计价材料进项税额计算表
表1
注:1.材料价格为不含税价格时,则不需扣减计算进项税额。
2.计价和未计价材料费扣税基础包含材料价差。
材料费进项税额计算表
表2
文档
机械费进项税额计算表
表3
注:燃料动力费中的材料价格均按不含税价格计入。
- 2 -
实用标准
文档组织措施费进项税额计算表
表4
注:二次搬运费按实签证计算时,应按不含税价格计取,不再采用扣减系数计算进项税额。
企业管理费、安全文明施工费、建设工程竣工档案编费
住宅工程质量分户验收费进项税计算表
表5
进项税额汇总计算表
表6
- 4 -
实用标准
文档2.2定额计价工程费用计价程序表2008年《重庆市建设工程费用定额》工程费用计算程序
序。
2.机械土石方工程安全文明施工费以开挖工程量为基础计算,不作调整。
- 6 -
实用标准
2008年《重庆市建设工程费用定额》工程费用计算程序
2011年《重庆市城市轨道交通工程费用定额》工程费用计算程序
表9
- 8 -
实用标准
2.机械土石方工程安全文明施工费以开挖工程量为基础计算。
文档
2011年《重庆市城市轨道交通工程费用定额》工程费用计算程序
表10
- 10 -
实用标准
程序。
2.人工土石方工程安全文明施工费以开挖工程量为基础计算。
文档
2.3工程量清单计价工程费用计价程序表
单位工程费用汇总表
表11
- 12 -。
重庆调整建筑业营改增后建设项目工程计价依据附加文件

附件2
2.1定额计价及工程量清单计价通用表格
计价和未计价材料进项税额计算表
表1
2.计价和未计价材料费扣税基础包含材料价差。
材料费进项税额计算表
机械费进项税额计算表
表3
注:燃料动力费中的材料价格均按不含税价格计入。
组织措施费进项税额计算表
表4
注:二次搬运费按实签证计算时,应按不含税价格计取,不再采用扣减系数计算进项税额。
企业管理费、安全文明施工费、建设工程竣工档案编费住宅工程质量分户验收费进项税计算表
表5
进项税额汇总计算表
表6
2.2定额计价工程费用计价程序表
2008年《重庆市建设工程费用定额》工程费用计算程序
序。
2.机械土石方工程安全文明施工费以开挖工程量为基础计算,不作调整。
2008年《重庆市建设工程费用定额》工程费用计算程序
方、园林、绿化、单拆除、安装修缮工程费用计算程序。
2.土石方工程安全文明施工费以开挖工程量为基础计算。
3.单拆除、安装修缮工程以税前工程造价为基础计算。
2011年《重庆市城市轨道交通工程费用定额》工程费用计算程序
2.机械土石方工程安全文明施工费以开挖工程量为基础计算。
2011年《重庆市城市轨道交通工程费用定额》工程费用计算程序
程序。
2.人工土石方工程安全文明施工费以开挖工程量为基础计算。
.\ 2.3工程量清单计价工程费用计价程序表
单位工程费用汇总表。
[最新]建筑业营改增调整现行计价依据实施意见宣贯讲义
![[最新]建筑业营改增调整现行计价依据实施意见宣贯讲义](/uploads/4/e5/06/c5ade8442827ca93.png)
调整系数
含税价格 319.48
314.45
5.03
32.5 级 水泥
除税价格 273.06 314.45÷(1+17%)= 268.76 4.30
273.06÷319.48=0.8547
“两票制”材料:
材料 价格 名称 形式
单价
原价
运杂费
运输损耗 采购及 费 保管费
调整系数
含税 32.5 价格 319.48 285.93
建筑业营业税改征增值税调整 现行计价依据的实施意见 宣贯
2016年4月28日
建筑业“营改增” 改什么? 怎么做?
自2016年5月1日起, 中国将全面实施营改增, 营业税将退出历史舞台, 增值税制度将更加规范。 这是自1994年分税制改革 以来,财税体制的又一次 深刻变革。
相关规定: 《关于全面推开营业税改征增值税试点的通知》(财 税〔2016〕36号) 附件:1.营业税改征增值税试点实施办法
1.建筑业营改增后为什么要调整现行的 计价依据?
2.如何认识增值税下工程造价中的税金?
3.增值税下税金的计取能否达到“收支平 衡”?
4.现行计价依据如何调整?
1.建筑业营改增后为什么要调整现行的计 价依据?
目前,我省现行计价依据计算的工程造价 均以含税价款为基础。由于“营改增”的 实施,增值税税率11%相比营业税税率3%大 幅提高,若仍按照现行计价规则计算,施 工企业税负将提高,工程造价将大幅度增 加。而且增值税下,进项税可以抵扣销项 税,工程造价若按营业税模式计算显然与 实际不相符。这种情况下,采用“价税分 离”的原则计价,可适应税制变化的根本 要求。
2.营业税改征增值税试点有关事项的规定 3.营业税改征增值税试点过渡政策的规定 4.跨境应税行为适用增值税零税率和免税政策的规定
Q4营改增新版功能帮助文档—重庆分支 (2)

重庆营改增计价依据调整业务功能实现详解计费方式规范内容:(一)2016年5月1日起进行招投标或直接发包的建设工程,以及2016年4月30日前发布了招标文件但尚未开标的建设工程,招标文件、招标控制价编制及合同签订均应按本通知规定执行。
(二)《建筑工程施工许可证》注明的合同开工日期在2016年4月30日前的建筑工程项目,或未取得《建筑工程施工许可证》的建筑工程承包合同注明的开工日期在2016年4月30日前的建筑工程项目,在符合《关于全面推开营业税改征增值税试点的通知》(财税〔2016〕36号)等财税文件规定前提下,参照原合同价或营改增前的计价依据执行。
《关于全面推开营业税改征增值税试点的通知(财税〔2016〕36号)》规定:1.一般纳税人以清包工方式提供的建筑服务,可以选择适用简易计税方法计税。
以清包工方式提供建筑服务,是指施工方不采购建筑工程所需的材料或只采购辅助材料,并收取人工费、管理费或者其他费用的建筑服务。
2.一般纳税人为甲供工程提供的建筑服务,可以选择适用简易计税方法计税。
甲供工程,是指全部或部分设备、材料、动力由工程发包方自行采购的建筑工程。
3.一般纳税人为建筑工程老项目提供的建筑服务,可以选择适用简易计税方法计税。
建筑工程老项目,是指:(1)《建筑工程施工许可证》注明的合同开工日期在2016年4月30日前的建筑工程项目;(2)未取得《建筑工程施工许可证》的,建筑工程承包合同注明的开工日期在2016年4月30日前的建筑工程项目。
规范分析:1、建筑行业实行“营改增”后,在编制招标控制价、投标报价文件时,新项目需要按照增值税模式下的计价依据及规则计算建安工程造价;2、老项目或结算项目依然要按照“营业税”计税方法处理;3、在过渡期内两种计税方式并存。
软件处理:在新建项目工程、新建游离单位工程界面,可下拉选择计税方式为:营业税、增值税(一般计税方法)、增值税(简易计税方法),软件默认显示为增值税(一般计税方法);增值税计税方式下模板类别只显示“人工调整模板-71号文”;计价材料和未计价材料进项税额计算规范内容:材料费中的计价材料、未计价材料价格均按不含税价格确定。
渝建发重庆调整建筑业营改增后建设工程计价依据

渝建发重庆调整建筑业营改增后建设工程计价
依据
Document number【SA80SAB-SAA9SYT-SAATC-SA6UT-SA18】
附件2
定额计价及工程量清单计价通用表格
计价和未计价材料进项税额计算表
表1
2.计价和未计价材料费扣税基础包含材料价差。
材料费进项税额计算表
机械费进项税额计算表
表3
注:燃料动力费中的材料价格均按不含税价格计入。
组织措施费进项税额计算表
表4
注:二次搬运费按实签证计算时,应按不含税价格计取,不再采用扣减系数计算进项税额。
企业管理费、安全文明施工费、建设工程竣工档案编费住宅工程质量分户验收费进项税计算表
表5
进项税额汇总计算表
表6
定额计价工程费用计价程序表2008年《重庆市建设工程费用定额》工程费用计算程序
程费用计算程序。
2.机械土石方工程安全文明施工费以开挖工程量为基础计算,不作调整。
2008年《重庆市建设工程费用定额》工程费用计算程序
2011年《重庆市城市轨道交通工程费用定额》工程费用计算程序
2.机械土石方工程安全文明施工费以开挖工程量为基础计算。
2011年《重庆市城市轨道交通工程费用定额》工程费用计算程序
工程费用计算程序。
2.人工土石方工程安全文明施工费以开挖工程量为基础计算。
工程量清单计价工程费用计价程序表
单位工程费用汇总表。
重庆调整建筑业营改增后建设工程计价依据

重庆调整建筑业营改增后建设工程计价依据渝建发〔2016〕35号重庆市城乡建设委员会关于建筑业营业税改征增值税调整建设工程计价依据的通知各区县(自治县)城乡建委,两江新区、经开区、高新区、万盛经开区、双桥经开区建设管理局,有关单位:根据财政部国家税务总局《关于全面推开营业税改征增值税试点的通知》(财税〔2016〕36号)、《关于简并增值税征收率政策的通知》(财税〔2014〕57号)、《营业税改征增值税试点方案》(财税〔2011〕110号)的规定,按照住房城乡建设部办公厅《关于做好建筑业营改增建设工程计价依据调整准备工作的通知》(建办标〔2016〕4号)的要求,为适应2016年5月1日起建筑业全面推开营业税改征增值税(以下简称营改增)试点的需要,保障营改增后工程造价计价工作顺利平稳实施,结合我市实际,现就营改增后建设工程计价依据调整的有关事宜通知如下:一、调整原则凡本市行政区域内的房屋建筑和市政基础设施工程(以下简称建设工程),执行2008年《重庆市建筑工程计价定额》、《重庆市装饰工程计价定额》、《重庆市安装工程计价定额》、《重庆市市政工程计价定额》、《重庆市仿古建筑及园林工程计价定额》、《重庆市房屋修缮工程计价定额》、《重庆市建设工程费用定额》(以下简称2008计价定额),2011年《重庆市城市轨道交通工程计价定额》、《重庆市城市轨道交通工程费用定额》(以下简称2011轨道定额),2013年《重庆市建筑安装工程节能计价定额》,《建设工程工程量清单计价规范》(GB50500-2013)、《重庆市建设工程工程量清单计价规则》(CQJJGZ-2013)(以下简称2013清单计价),均按照“价税分离”和营改增前后各项费用水平不变的原则调整计价依据。
工程造价=税前工程造价×(1+建筑业增值税税率11%)其中,税前工程造价为人工费、材料费、施工机械(具)使用费、企业管理费、利润和规费之和,各费用项目均以不包含增值税可抵扣进项税额的价格计算。
重庆市建设工程工程量清单计价实施细则

重庆市建设工程工程量清单计价实施细则(试行)第一章总则第一条为了规范建设工程工程量清单计价行为,统一建设工程工程量清单的编制和计价方法,维护业主与承包人的合法权益,促进我市建筑市场的市场化进程,根据《中华人民共和国招标投标法》、《建筑工程施工发包与承包计价管理办法》(建设部第107号令)、《建设工程工程量清单计价规范》 (GB50500—2003,以下简称“规范”)以及《重庆市建设工程造价管理规定》(重庆市人民政府令第99号)等法律、法规,特制订本实施细则(以下简称“本细则”)。
第二条本细则所称工程量清单计价是指建设工程在施工发包与承包计价活动中,招标人按规定格式提供拟建招标工程分部分项工程项目、措施项目、其它项目和相应数量,并列成明细清单,作为公平竞争的共同基础,由投标人自主报价的一种计价行为。
第三条本细则所称建设工程是指房屋建筑和市政基础设施工程。
房屋建筑工程:是指各类房屋建筑及其附属设施和与其配套的线路、管道、设备安装工程及室内外装饰装修工程。
市政基础设施工程:是指城市道路、公共交通、供水、排水、燃气、热力、园林、环卫、污水处理、垃圾处理、防洪、地下公共设施及附属设施的土建、管道、设备安装工程。
第四条凡在本市范围内,全部使用国有资金或国有资金投资为主的大中型建设工程应执行本细则。
其他投资的建设工程是否采用工程量清单计价,由招标人自行确定。
第五条凡实行工程量清单计价招标的工程,可按有关规定采用发包人支付担保、投标人投标担保、承包人履约担保、预付款担保及工程维修担保等保证合同能有效履行的经济担保措施。
具体担保方式应在招标文件和合同中明确。
第六条重庆市建设行政主管部门管理全市建设工程工程量清单计价工作;日常管理和监督工作由重庆市建设工程造价管理总站负责。
各区、县(自治县、市)建设行政主管部门按职责分工负责本地区的建设工程工程量清单计价管理和监督工作。
第二章工程量清单编制第七条工程量清单是建设工程招标文件的重要内容之一,是反映拟建工程的分部分项工程项目、措施项目、其他项目名称、单位、数量、单价、合价的明细表格。
(完整版)渝建发〔2016〕35号重庆调整建筑业营改增后建设工程计价依据附件2

附件2
2。
1定额计价及工程量清单计价通用表格
计价和未计价材料进项税额计算表
表1
注:
2。
计价和未计价材料费扣税基础包含材料价差.
材料费进项税额计算表
表2
机械费进项税额计算表
表3
注:燃料动力费中的材料价格均按不含税价格计入.
组织措施费进项税额计算表
表4
搬运费按
实签证计
算时,应按
不含税价
格计取,
不再采用
扣减系数
计算进项税额。
企业管理费、安全文明施工费、建设工程竣工档案编费
住宅工程质量分户验收费进项税计算表
表5
表6
2。
2定额计价工程费用计价程序表2008年《重庆市建设工程费用定额》工程费用计算程序
2。
机械土石方工程安全文明施工费以开挖工程量为基础计算,不作调整。
2008年《重庆市建设工程费用定额》工程费用计算程序
(完整版)渝建发〔2016〕35号重庆调整建筑业营改增后建设工程计价依据附件2
2011年《重庆市城市轨道交通工程费用定额》工程费用计算程序
表9
2。
机械土石方工程安全文明施工费以开挖工程量为基础计算。
2011年《重庆市城市轨道交通工程费用定额》工程费用计算程序
2.人工土石方工程安全文明施工费以开挖工程量为基础计算。
- 11 -
2.3工程量清单计价工程费用计价程序表
单位工程费用汇总表
表11
- 12 -。
建筑业营业税改征增值税四川建设工程计价依据调整办法

附件:建筑业营业税改征增值税四川省建设工程计价依据调整办法一、实施时间执行《建设工程工程量清单计价规范》(GB50500-2013)、《房屋建筑与装饰工程工程量计算规范》(GB50854-2013)等九本工程量计算规范和2015年《四川省建设工程工程量清单计价定额》及配套文件(以下简称“15定额”)的工程,按以下规定执行:(一)凡在四川省行政区域内且《建筑工程施工许可证》注明的合同开工日期或未取得《建筑工程施工许可证》但建筑工程承包合同注明的开工日期在2016年5月1日(含)后的房屋建筑和市政基础设施工程(以下简称“建筑工程”),应按本办法执行。
(二)开工日期在2016年4月30日前的建筑工程,在符合《关于全面推开营业税改征增值税试点的通知》(财税[2016]36号)等相关规定的前提下,参照原合同价或营改增前的计价依据执行并在补充协议中明确。
(三)自本办法发布之日起已发出招标文件尚未开标且招1标文件规定的计划开工日期在2016年4月30日以后,或尚未开标且招标文件规定的计划开工日期虽在2016年4月30日前但在2016年4月30日前不能完成合同签订的项目,招标文件及招标控制价的编制均应当执行营改增后的计价依据,并按照营改增后的计价依据发布招标文件补充文件。
自本办法发布之日起尚未发出招标文件的项目,均应当按照营改增后的计价依据执行。
二、调整依据(一)住房城乡建设部《关于做好建筑业营改增建设工程计价依据调整准备工作的通知》(建办标函[2016]4号)、住房城乡建设部标准定额研究所《关于印发研究落实“营改增”具体措施研讨会会议纪要的通知》(建标造[2016]49号);(二)财政部、国家税务总局《关于全面推开营业税改征增值税试点的通知》(财税[2016]36号);(三)现行计价政策、计价规范、计量规范及15定额;(四)相关课题研究报告、典型工程测算结果及其他有关资料。
三、建筑安装工程费用组成调整(一)营改增后建筑安装工程项目费用组成除本办法另有规定外,均与现行计价政策及15定额的内容一致。
重庆市建设工程造价管理总站调整工程费用计算程序

渝建价发〔2014〕6号重庆市建设工程造价管理总站关于调整工程费用计算程序及工程计价表格的通知各区县(自治县)城乡建委,两江新区、北部新区、经开区、高新区、万盛经开区、双桥经开区建设局,有关单位:根据重庆市城乡建设委员会《关于印发<重庆市建设工程安全文明施工费计取及使用管理规定>的通知》(渝建发〔2014〕25号)、《关于调整建设工程竣工档案编制费计取标准与计算方法的通知》(渝建发〔2014〕26号)和《关于调整企业管理费和组织措施费内容及费用标准的通知》(渝建发〔2014〕27号)的规定,我们对2008年《重庆市建设工程费用定额》、2011年《重庆市城市轨道交通工程费用定额》和2013年《重庆市建设工程工程量清单计价规则》中的工程费用计算程序及部分工程计价表格进行了调整,现印发给你们,请遵照执行。
附件:1. 2008年《重庆市建设工程费用定额》工程费用计算程序;2. 2011年《重庆市城市轨道交通工程费用定额》工程费用计算程序;3. 2013年《重庆市建设工程工程量清单计价规则》工程计价表格。
重庆市建设工程造价管理总站2014年4月3日附件1:2008年《重庆市建设工程费用定额》工程费用计算程序注:1.此表为调整后的建筑、市政、机械土石方、仿古建筑、炉窑砌筑、建筑修缮工程费用计算程序。
2.安全文明施工费按渝建发[2014]25号文件规定,建筑、构筑物、仿古建筑、炉窑砌筑、建筑修缮、道路、桥梁、隧道、其他市政均以税前工程造价(一+二+三+四+五)为基础计算,机械土石方工程以开挖工程量为基础计算。
2008年《重庆市建设工程费用定额》工程费用计算程序注: 1.此表为调整后的装饰、安装、市政安装(含给水、燃气安装及道路交通管理设施)、人工土石方、园林、绿化、单拆除、安装修缮工程费用计算程序。
2.安全文明施工费按渝建发[2014]25号文件规定,装饰(含幕墙工程)、安装、市政安装、园林、绿化工程以人工费(含价差)为基础计算;单拆除、安装修缮工程以税前工程造价为基础计算;人工土石方工程以开挖工程量为基础计算。
重庆市城乡建设委员会关于调整工程建设交易服务费分配有关事项的通知

重庆市城乡建设委员会关于调整工程建设交易服务费
分配有关事项的通知
文章属性
•【制定机关】重庆市住房和城乡建设委员会
•【公布日期】2012.09.24
•【字号】渝建[2012]469号
•【施行日期】2012.01.01
•【效力等级】地方规范性文件
•【时效性】现行有效
•【主题分类】城乡建设综合规定
正文
重庆市城乡建设委员会关于调整工程建设交易服务费分配有
关事项的通知
(渝建〔2012〕469号)
主城各区城乡建委,两江新区、北部新区、经开区、高新区建设局,市交易中心,市建管站、市招标办:
根据市物价局《关于工程建设招标投标交易服务费收费标准的通知》(渝价[2011]462号),现将工程建设交易服务费分配的有关事项作如下调整:
一、工程建设招标投标交易服务费由市工程建设招标投标交易中心统一收取,房屋建筑和市政基础设施工程施工类项目交易服务费作为市和区的建设管理机构、建设工程招标投标管理机构和有形建筑市场管理机构的工作经费和人头经费。
二、市工程建设招标投标交易中心对房屋建筑和市政基础设施工程施工类项目按中标额的2.8‰收取工程建设交易服务费后,市管工程按1.05‰、0.7‰、1.05‰的比例分配至市建管站、市招标办和市交易中心。
主城各区和两江新区、北部新区、经开区、高新区区管工程扣除交易中心的服务成本后,按工程中标额的
1.3‰返还各区城乡建委及开发区建设局作为所属机构的工作经费和人头经费。
三、调整后的办法从2012年1月1日开始执行。
二〇一二年九月二十四日。
关于印发《重庆市建设工程安全文明施工措施费用计取及使用管理规定》的通知

重庆市建设委员会文件渝建发[2006]177号重庆市建设委员会关于印发《重庆市建设工程安全文明施工措施费用计取及使用管理规定》的通知各区县(自治县、市)建委,各有关单位:现将《重庆市建设工程安全文明施工措施费用计取及使用管理规定》印发给你们,请遵照执行。
二OO六年九月六日重庆市建设工程安全文明施工措施费用计取及使用管理规定第一条为加强建设工程安全生产、文明施工管理,保障施工从业人员的作业条件和生活环境,防止施工安全事故发生,根据《中华人民共和国建筑法》、《中华人民共和国安全生产法》、《建设工程安全生产管理条例》、《安全生产许可证条例》等法律法规,以及《建筑施工安全检查标准》(JGJ59-99)、《建设工程安全防护、文明施工措施费用及使用管理规定》(建办[2005]89号)、《重庆市建筑工地文明施工标准》(渝建发[2000]39号)、《重庆市市政工程文明施工暂行标准》(渝建发[2004]132号)等相关标准,制定本规定。
第二条本规定适用于各类新建、改建、扩建的房屋建筑工程(包括与其配套的线路管道和设备安装工程、装饰工程)、市政基础设施工程。
第三条本规定所称安全文明施工措施费用,是指按照国家及我市现行的施工安全、施工现场环境与卫生标准和有关规定,购置和更新施工安全防护用具及设施、改善安全生产条件和作业环境所需要的费用。
其内容包括《建筑施工安全检查标准》(JGJ59—99)、《重庆市建筑工地文明施工标准》(渝建发[2000]39号)及《重厌市市政工程文明施工暂行标准》(渝建发[2004]132号)中所规定的安全文明施工措施所需的全部费用内容。
第四条安全文明施工措施费用由定额费用、专项费用、按实计算费用三部分组成。
(一)定额费用:是指在建筑、装饰、安装、市政、园林、房屋修缮工程定额及费用定额中已包括的各施工工序正常施工条件下,采用合理施工工艺所发生的常规安全生产、文明施工费用。
(二)专项费用:是指按本规定附表规定标准计算的“安全文明施工专项费用”,包括《建筑施工安全检查标准》(JGJ59—99)、《重庆市建筑工地文明施工标准》(渝建发[2000]39号)、《重庆市市政工程文明施工暂行标准》(渝建发[2004]132号)中规定的,除“定额费用”和“按实计算费用”之外的安全文明施工措施内容所发生的费用。