湖南省人民政府办公厅关于印发《湖南省现代化产业体系建设实施方案》的通知
湘政办发〔2023〕54号
各市州、县市区人民政府,省政府各厅委、各直属机构:
《湖南省现代化产业体系建设实施方案》已经省人民政府同意,现印发给你们,请认真抓好组织实施。
湖南省人民政府办公厅
2023年12月26日
(此件主动公开,有删减)
湖南省现代化产业体系建设实施方案
为深入贯彻落实党的二十大精神和习近平总书记关于加快构建现代化产业体系的重要讲话精神,根据《中共湖南省委湖南省人民政府关于加快建设现代化产业体系的指导意见》(湘发〔2023〕8号),制订本实施方案。
一、总体要求
(一)工作原则
坚持统筹谋划、重点突破。科学谋划湖南现代化产业体系的重点方向和时空布局,着力推进产业链延链补链强链,统筹推进产业链、创新链、资金链、人才链和政策链“五链融合”,努力提升在全国乃至全球价值链中的地位。坚持实体引领、融合发展。加快农业农村现代化,扎实推进新型工业化,促进一二三产业融合发展,推动数字经济与实体经济深度融合、现代服务业与先进制造业深度融合,强化现代基础设施保障,夯实现代化产业体系的“四梁八柱”。坚持市场主导、政府引导。充分发挥市场在资源配置中的决定性作用,更好发挥政府作用,推动资源要素高效聚集,增强产业转型升级和提质增效的内生动力。坚持创新驱动、开放协作。推动高效协同创新和高水平对外开放,努力提高产业安全性、完整性、先进性,提升产业链供应链韧性和安全水平。
(二)主要目标
到2027年,全省现代化产业体系建设取得重要进展,传统产业更具活力,优势产业不断壮大,新兴产业迅速成长,未来产业初见成效,湖南在国家现代化产业体系布局中的地位和作用更加凸显。产业规模进一步扩大,地区生产总值、工业、服务业、农业增加值稳居全国前十,打造一批万亿级产业,培育一批千亿级企业,壮大一批千亿园区。产业结构进一步优化,三次产业结构更趋合理,制造业增加值占地区生产总值比重超过30%,战略性新兴产业增加值占地区生产总值比重、生产性服务业占服务业比重、农产品加工转化率高于全国平均水平。质量效益进一步提升,数字经济核心产业增加值占GDP比重超过10%,高新技术制造业增加值占制造业比重超过20%,规模以上工业企业高端化智能化绿色化改造率超过50%,研发经费投入强度、产业财税产出率、产业税收贡献率高于全国平均水平,单位地区生产总值能耗、水耗、二氧化碳排放量持续下降,加快构建自主可控、安全可靠、竞争力强的现代化产业体系。
(三)区域布局
充分发挥长株潭核心引领作用,大力提升省域副中心支撑能力,持续增强市州间产业联动,构建“一核引领、两翼支撑、多点协同”的现代化产业体系新格局。
一核引领:依托长株潭国家自主创新示范区、湘江新区、湖南自贸试验区等国家级战略平台,支持长沙重点发展新一代信息技术、工程机械、新能源汽车、生物医药产业,率先布局人工智能、量子科技、前沿材料等未来产业,株洲重点发展轨道交通、航空航天(含北斗)、先进材料,湘潭重点发展新能源、钢铁材料、汽车产业,鼓励协同配套发展,共同打造具有国际竞争力的世界级先进制造业集群。
两翼支撑:发挥岳阳通江达海优势,重点发展现代石化、食品加工产业;发挥衡阳老工业基地和交通枢纽优势,重点发展绿色矿业、电工装备、盐化工产业,提升省域副中心城市产业支撑力和贡献度。
多点协同:坚持特色化差异化发展,推动洞庭湖生态经济区全方位对接长江经济带、长三角一体化发展,支持常德重点发展工程机械、食品加工、轻工纺织,益阳重点发展食品加工、电子元器件产业。湘南地区积极打造对接融入粤港澳大湾区的新兴产业承接带和科技产业配套基地,支持郴州重点发展绿色矿业、新能源,永州重点发展轻工纺织、储能材料、食品加工产业。大湘西地区大力发展特色产业和绿色生态经济,支持邵阳重点发展新型显示功能材料、特色轻工,娄底重点发展绿色矿业、精品钢材、农机装备,怀化重点发展中医药、轻工、新型显示,张家界重点发展文化旅游、大健康,湘西自治州重点发展绿色矿业、食品加工产业。
二、改造提升传统产业
围绕现代石化、绿色矿业、食品加工、轻工纺织等传统产业,加快技术改造和设备更新,推广先进适用技术,促进流程智能化、工艺现代化、产品高端化,实现扩能提质升级。
(一)现代石化
合理优化化工园区布局,加快头部企业培育招引,积极创建国家级创新平台,增强中高端产品供给能力,提升行业本质安全水平。到2027年,力争石化产业产值超过4100亿元,培育百亿龙头企业5家以上,建设成为中部地区重要的石化产业创新示范基地。
1.石油化工。乙烯,推动岳阳乙烯炼化一体化工程2027年前投产,形成1000万吨炼油、100万吨乙烯产能,同步建设110万吨聚乙烯(含EVA)、30万吨环氧丙烷等差异化特色产品生产能力,大力引进发展聚烯烃深加工。将湖南石化打造成千亿级龙头企业。己内酰胺,加快60万吨/年己内酰胺搬迁与升级转型发展项目达产达效,延伸发展聚酰胺—结丝/工程塑料—锦纶织造产业链,建设全球规模最大的年产100万吨“岳阳特色尼龙城”。催化剂,进一步提高炼油催化剂水平,拓展化工、环保、燃料电池催化剂新产品,建设国内一流综合性催化剂生产基地。其他特色石化产品,加快天辰尼龙66、时代华鑫高端PI膜项目建设,壮大热塑性橡胶、环氧树脂、聚氨酯、聚己内酯、聚酰亚胺、碳酸酯产业规模,发展高端高分子新材料、有机化学制品和电子级化学品。
2.盐氟化工。盐化工,以建滔(衡阳)实业、湘衡盐化、建衡实业、恒光化工为龙头,重点发展含氯、硫、氨等基本化工原料和功能材料,积极发展氯碱工业、纯碱工业及与化工关联的轻工工业,大力开发电子级双氧水、硫酸、盐酸、高纯氨和新型水处理剂、高端无机盐产品。氟化工,依托中化蓝天、湖南有色等企业,提高萤石资源综合利用水平,加快特色氟化工全产业链发展,打造百亿级氟化工集群。推动盐氟化工与石化融合发展,加快发展高品质聚氯乙烯、环氧氯丙烷、聚甲醛、三氟氧乙烯等盐基有机化工、有机氟化工产业链。
3.精细化工。推进海利高新技术产业基地等重大项目建设,巩固高端涂料、农药、酶制剂等特色优势,推动基础化工原料向化工新材料延伸发展。
4.从严控制化工园区。深化化工园区合理布局和认定,优化细化园区管理体制和入园政策,进一步提升园区综合承载能力。建立重大石化项目原油供应、用地用能、环境容量省级统筹保障机制。加快对高危工艺开展安全化改造和替代,提升行业本质安全水平。
(责任单位:省工业和信息化厅、省发展改革委、省科技厅、省生态环境厅,岳阳、衡阳、郴州等相关市州人民政府,排第一的为牵头单位,下同)
(二)绿色矿业
合理控制钢铁、水泥、平板玻璃等产能,加快产品结构调整和高端化发展,构建从采选、冶炼、压延加工到循环利用的完整产业链。到2027年,绿色矿业营业收入力争达到1万亿元,努力打造一批千亿级矿业产业集群。
1.有色金属。铝铜钛加工,以湖南有色控股、晟通科技、金龙科技、湘投金天科技等为龙头,重点发展高强高导新型铜合金管带丝箔、高强度高性能铝合金、钛合金等产品,延伸铜铝钛产业链。铅锌加工,依托衡阳水口山、郴州铅锌冶炼产业集聚区,加快发展新型耐腐蚀铅合金、高强超塑锌合金等产品,完善铅锌复合材料产业链。钨钼精深加工,加快建设株洲、郴州硬质合金产业集群,重点发展超细晶和纳米硬质合金、高性能钨合金、高效精密加工数控刀具等产品。稀贵金属加工,依托湖南有色产业投资集团等龙头企业,加快发展高端工艺品、电子银浆、银催化纳米材料、载银抗菌材料等产品,形成高端金银精深加工产业链。加快锂、铌、钽、镉、铼、铽、镝等“三稀”(稀土、稀有、稀散)矿产在新能源、电子信息、国防军工等领域应用。
2.精品钢材。硅钢,加快实施涟钢120万吨冷轧硅钢、浙湘新材30万吨高牌号硅钢、宏旺新材高牌号硅钢及电机配套等项目,打造国内一流硅钢全产业链。薄板,深化与米塔尔合作,加快VAMA二期项目建设,争取三期项目落地,建设全球领先的高端汽车板基地。加快攀华冷轧薄板等项目达产见效,发展家电等领域新型薄板。宽厚板,实施湘钢宽厚板技改和先进金属材料精深加工等项目,扩大海工装备、船舶用钢等领域竞争优势。强化与工程机械、轨道交通装备、管道运输等行业对接,积极开发高端线材、高强钢和高端钢管。延伸发展高端精密紧固件,打造申亿精密、飞沃科技等高端品牌。
3.绿色建造。装配式建筑,依托长沙、吉首等国省装配式建筑试点城市和远大住工、湖南建投集团等产业基地,大力发展装配式建筑集成化部品部件,在学生公寓、园区标准厂房、绿色农房等领域拓展应用场景,开展装配式建筑全过程建设示范。陶瓷,做大做强醴陵陶瓷、新化电子陶瓷产业集群,加快开发推广高性能火花塞陶瓷、半导体陶瓷基板、氮氧传感器、陶瓷电容电阻电感、钢铁工业用耐磨耐高温构件等各类特种陶瓷产品。玻璃,合理发展光伏玻璃,大力发展电子信息、新能源、航空航天等领域特种玻璃及中高端玻璃制品、玻璃纤维,打造国内重要的特种玻璃生产基地。水泥石材,加快推进产业提质升级和节能降碳改造,鼓励发展特种水泥。耐火材料及石墨等。巩固云母、石棉、石墨及特种耐火材料传统优势,大力开发非金属功能材料、高端碳素材料、高纯石英、高品质人工晶体等特种非金属新材料。
4.实施战略性矿产找矿突破行动。聚焦国家战略性矿产和我省优势矿产,加强湘东北、湘西北、湘中、湘南、雪峰弧形等重要成矿区带矿产资源勘查,着力开发有色金属、贵金属、“三稀”矿产和能源矿产资源,推动优势矿产增储上产。组建省矿产资源集团。
(责任单位:省工业和信息化厅、省自然资源厅、省发展改革委、省科技厅、省住房城乡建设厅、省生态环境厅,相关市州人民政府)
(三)食品加工
着力提高农副产品精深加工能力和质量安全水平,做强骨干龙头企业,打造“湘字号”知名品牌。到2027年,全省食品加工业营业收入超过8000亿元,建设15个左右营业收入过百亿元的特色园区,建成全国知名的生态绿色食品产业基地。
1.农副产品精深加工。粮油加工,推动益海嘉里望城粮油加工基地、常德米粉产业园、新金浩、山润茶油生产线等项目建设,培育壮大湖南农业集团、金健米业、道道全粮油、陈克明食品、长康实业等龙头企业,加快扩大湘字号粮油品牌影响力。畜禽水产加工,加快唐人神、新五丰、东方希望集团、正大集团、湘村黑猪系列生猪全产业链项目建设,实施生猪屠宰加工能力提升工程,推动集中屠宰能力达到3000万头以上。加快顺祥食品、东江鱼、鱼米之湘、国联水产等水产品加工企业发展,提升水产品加工率。罐头加工,支持果秀、熙可、李文食品等企业针对“地理标志产品”开发低糖、混合型罐头产品。
2.食品制造。休闲食品,加快平江豆干、攸县香干、武冈豆制品等休闲食品基地建设,壮大盐津铺子、舜华鸭业、绝味食品等品牌企业,积极培育茶颜悦色、墨茉点心局、金栗门等网红品牌,打造湖湘特色休闲食品集群。布局建设一批食品加工特色产业园。调味品,做大加加、龙牌、雪花等优势品牌,大力发展营养保健型调味品以及供餐饮业使用终端调味产品。乳制品,加快澳优乳业、南山牧业、优氏乳业、英氏控股集团等企业品牌化发展,着力发展乳制品、营养食品、功能性食品。预制菜,引导新聪厨、世林食品等企业发展绿色安全净菜速食品。建设一批“中央厨房+食材冷链配送”设施,布局建设预制菜加工产业园区。
3.酒饮茶。白酒,支持酒鬼酒、湘窖酒业、武陵、德山等企业做大做优做强,打造湘西、常德、邵阳百亿白酒优势产区,建设白酒全产业链。茶饮,依托湖南茶叶集团等龙头企业,加强“潇湘茶”“湖南红茶”“安化黑茶”“岳阳黄茶”“桑植白茶”等品牌建设,提高“五彩湘茶”竞争力。软饮料,加快华润怡宝纯净水基地、康师傅热饮基地等项目建设,开发果蔬汁饮料、茶饮料、含乳饮料和植物蛋白饮料等功能性饮品。
(责任单位:省农业农村厅、省工业和信息化厅、省商务厅、省市场监管局,相关市州人民政府)
(四)轻工纺织
以湘南湘西地区为重点,积极承接沿海劳动密集型和加工贸易产业转移,培育一批“三品”标杆企业、外贸特色产业集群和加工贸易梯度转移重点承接地。到2027年,全省轻工纺织产业规模达到万亿级,培育一批营业收入过千亿元的湖湘特色产业集群。
1.烟草。以长沙、常德、郴州、永州零陵等卷烟生产基地为重点,加快智能制造和数字化转型,推动从种植、生产、复烤到卷烟产品研发的全链条提质增效,做大做强“芙蓉王”“白沙(和天下)”等湘烟品牌。
2.烟花爆竹。加快绿色化、数字化、安全化发展,重点推进以浏阳、醴陵为主体的全国烟花爆竹转型升级集中区建设,支持建设浏阳烟花博物馆和烟花会展中心、烟花爆竹集运中心,建设湘赣边烟花爆竹产业全球总部基地、烟花爆竹产业研究院,打造以烟花爆竹生产经营、机械设备制造、燃放及原辅材料供应、文化创意等于一体的世界烟花之都。
3.纺织服装。加快雅士林桑蚕丝绸智造项目、湘南纺织基地服饰产业园等重大项目建设,支持宁乡服装服饰、醴陵船湾职业服装、湘潭防护服等特色园区和祁阳白水纺织小镇、芦淞白关服饰小镇发展,扩大圣得西、忘不了、派意特等服装品牌影响力。积极发展适销对路纺织服装,以优质天然纤维为重点大力发展棉麻纺织,以中高档床上用品为重点构建完整家纺产业链,加快特种防护、海洋渔业、建筑装饰等产业用纺织品开发应用,创新发展蜡染、织锦、银饰等特色民族服饰。
4.家居用品。日用陶瓷,加快醴陵中高档日用陶瓷、釉下五彩瓷、高端炻瓷发展,支持望城铜官窑工艺陶瓷、衡阳县日用陶瓷、溆浦日用陶瓷等产业发展,推进陶瓷原料制备、泥釉模产业标准化生产。皮具箱包,加快怀化国际陆港箱包产业园、享同实业等项目建设,支持邵东、蓝山、会同、宁远等箱包皮具制鞋产业发展,重点发展高档鞋面革、沙发箱包革、服装革、汽车坐垫革等产品。家具制造,支持浏阳、临湘、桂阳、新田加快传统家具产业转型升级,重点发展中高端民用、商用、办公家具;加快推进以竹代木、代塑、代钢,开发推广竹地板、竹家具、竹餐具、竹办公用品、竹工艺品等竹家居产品,打造“潇湘竹品”公用品牌。深入挖掘长沙湘绣、浏阳菊花石雕、临武通天玉雕等文化内涵,提升品牌知名度。
(责任单位:省工业和信息化厅、省市场监管局、省商务厅、省林业局,相关市州人民政府)
三、巩固延伸优势产业
围绕工程机械、轨道交通、现代农业、文化旅游等优势产业,进一步发挥湖湘特色优势,推进延链补链强链,强化产业链上下游配套,打造彰显湖南特色优势的国内外一流产业集群。
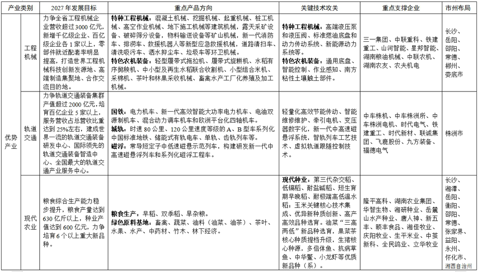
(一)工程机械
着力开发智能化、新能源化和高可靠性产品,强化零部件配套支撑,提升主导优势产品国际竞争力。到2027年,力争全省工程机械企业营收超过3000亿元,新增千亿级企业、百亿级企业各1家以上,零部件就近配套率明显提高,打造世界工程机械科技创新发源地、高端制造集聚地、合作交流目的地。
1.特种工程机械。依托三一集团、中联重科、铁建重工、山河智能、星邦智能等龙头企业,重点发展电动化、智能化、高端化的混凝土机械、挖掘机械、起重机械、桩工机械、高空作业机械、地下施工机械等建筑机械,大力发展露天采矿设备、破碎筛分设备,物料输送设备等矿山机械,着力开发新一代消防车、排涝车、救援机器人等新型应急救援机械,加快发展道路清扫车、清洗吸污车、洒水抑尘车、垃圾车等环卫机械。
2.特色农机装备。加快中联智慧农机科创城等重大项目和湖南智能农机创新研发中心等创新平台建设,支持中联重科、铁建重工、山河智能、湖南粮油机械等企业拓展农机产业,做强做优轻型履带式拖拉机、履带式旋耕机、水稻有序抛秧机、中小型及再生水稻联合收割机、小型组合米机、采棉机等智慧农机产品,加快补齐茶叶和林果采收机械、畜禽水产工厂化养殖及加工机械短板。
3.零部件配套。加快中兴液压、特力液压和三一集团、中联重科底盘生产等项目建设,支持湖南工程机械配套产业园发展,加强主机企业内部配套能力建设。研究制定新能源工程机械行业标准,建立二手工程机械设备评价体系,推动三一(海南)再制造、中联重科海南国际高端装备产业园项目建设,打造全球工程机械维修中心、再制造中心,持续完善“后服务”市场。
(责任单位:省工业和信息化厅、省发展改革委、省农业农村厅、省商务厅、省科技厅,相关市州人民政府)
(二)轨道交通
推动国铁、城轨、磁浮、智轨“四轨一体”发展,全面提高自主可控水平。到2027年,力争轨道交通装备集群产值超过2000亿元,培育百亿企业5家以上,服务营收占总营收比重达到25%左右,建成世界一流的轨道交通装备研发中心、国际领先的轨道交通装备智造中心、全国最大的轨道交通产业服务中心。
1.国铁。重点发展适用高原复杂环境的电力机车、新一代高效智能大功率电力机车、电油双源制机车、混合动力调车机车和欧洲平台化四轴机车。到2027年,国铁机车国内市场占有率稳定在50%以上。支持中车株机拓展维保、检修、配件及全寿命周期服务和海外市场业务。争取布局国家轨道交通检测试验认证基地和高铁动车组及更多城际动车组生产资质。
2.城轨。构建先进、安全、智能、环保、经济的多制式城轨车辆标准化产品平台,重点发展时速80公里、120公里速度等级的A、B型车系列化中国标准地铁、储能式有轨电车、单轨、齿轨列车等,到2027年,力争城轨车辆市场占有率突破30%。加快株洲电机市域车辆牵引电机、变压器数字化项目建设。
3.磁浮。推广时速200公里以下磁浮,加快长浏、长宁市域(郊)铁路和长株城际项目建设,在重点旅游景区推广快速磁浮轨道交通接轨,打造“磁浮湘军”产业品牌。研制常导短定子中低速磁悬示范列车,构建新一代中高速磁悬浮系统的设计、制造、试验、检测技术平台以及技术标准和规范,研发新一代中高速磁悬浮列车和系列化磁浮工程车。
4.智轨。依托中车株洲所等重点企业,开展智轨列车工艺技术研发,加快虚拟轨道跟随控制技术推广和应用,提升批量制造能力,拓展智轨工程市场,带动省内相关产业链快速发展。
(责任单位:省工业和信息化厅、省发展改革委、省科技厅、省商务厅、省交通运输厅,相关市州人民政府)
(三)现代农业
落实最严格的耕地保护制度,大力推进种业振兴,推动农业优势特色产业全链条发展,促进我省由农业大省向农业强省跨越。到2027年,粮食综合生产能力稳步提升,粮食产量达到630亿斤以上,种业产值达到600亿元,力争培育6个以上重大新品种。
1.粮食生产。落实国家新一轮千亿斤粮食产能提升行动,以国家商品粮基地县、产粮大县等区域为重点,大力开展早稻集中育秧,稳定双季稻播种面积。推广“早专晚优”“一季优质稻+一季油菜”等轮作模式,因地制宜发展稻田综合种养。充分利用旱土、高岸田等发展旱杂粮。
2.现代种业。深入实施“藏粮于地、藏粮于技”战略,完善杂交水稻全国重点实验室等10大种业创新平台,建设南繁育种基地等10大良种繁育基地,开展第三代杂交稻、低镉稻、耐盐碱稻、短生育期早晚稻、耐极端高低温水稻等品种攻关。开展玉米引进种质资源鉴定、关键核心技术集成、优异新种质创新、高产高效品种选育,推动油菜“三高两低”新品种选育和果菜茶核心种质提档升级。培育生猪核心种源,打造瘦肉型猪种源基地。创制多倍体鱼、抗病草鱼、中华鳖、小龙虾等优质新品种(系)。完善监管服务体系和种子出口审批服务。
3.绿色原料基地。做强做优粮食、畜禽、蔬菜等产业,加快培育油料(油菜、油茶)、茶叶、水产、水果、中药材、竹木等千亿产业。推动智慧设施农业建设,打造一批现代设施农业标准化园区,支持蔬菜出口认定基地建设,发展绿色、有机、无公害农产品,推进专用加工原料本土化。因地制宜发展特色林业产业和林下经济。
(责任单位:省农业农村厅、省林业局、省商务厅、省发展改革委、省科技厅,相关市州人民政府)
(四)文化旅游
优化文化旅游产品供给,推动文旅深度融合。到2027年,全省旅游接待人数突破10亿人次,规模以上文化产业营收达到4700亿元,旅游总收入达到1.4万亿元,旅游及相关产业增加值占全省GDP比重提高至6.5%。
1.音视频。以国防科大、华为等为技术依托,以湖南广电、万兴科技(湖南)等企业为引领,加快音视频媒体实验室、媒体产业公共云、视频网、算力汇聚调度平台等建设,促进音视频内容和软硬件高度耦合、互为驱动。发展数字人、视频AI等先进音视频制作生产线,推动与元宇宙、人工智能等技术融合,构建“采、编、播、传、显”软硬件产业链,打造具有国际影响力的“中国V谷”。加快马栏山国家级文化产业示范园区建设,支持5G高新视频多场景应用国家广播电视总局重点实验室创建全国重点实验室。
2.文化创意。实施科技赋能文化产业创新工程,加快芒果城、中南国家数字出版基地等项目建设,做强长视频内容核心业务板块,推动与高新视频、多场景应用融合孵化新业态,支持金鹰卡通、山猫传媒、漫联卡通、草花互动等原创型动漫企业发展。依托湖南广播影视集团、湖南出版投资控股集团等龙头企业,做优做大做强湖南文化创意产业集群。积极培育演艺娱乐品牌,推动新型舞台装备、数字多媒体娱乐设备、游戏游艺设备等新产品研发和生产。打造“数字博物馆”,加强知识产权保护和原创精品引导支持。
3.全域旅游。加快旅游基础设施建设、智慧文旅信息系统建设和重点景区数字化改造,推动“旅游+”融合发展和“畅游湖南”工程建设。推进国家和省级文旅消费示范城市、文旅融合发展示范区、红色旅游融合发展示范区、非物质文化遗产特色景区建设,打造长沙县乐运魔方等200个文旅消费“新生代·新场景”和株洲清水塘、常宁水口山等100个工业旅游点,拓展研学、康养、冰雪、探险、观星、避暑避寒、夜间游览、城市漫步等旅游新产品,培育智慧旅游沉浸式体验新空间新场景。开展文化产业赋能乡村振兴试点。
(责任单位:省文化旅游厅、省委宣传部、省发展改革委、省科技厅、省工业和信息化厅、省农业农村厅、省林业局、省广播电视局、省体育局,长沙、张家界等相关市州人民政府)
四、培育壮大新兴产业
围绕数字产业、新能源、大健康、空天海洋等重点领域,加快推动新兴产业融合化集群化发展,提升产业链供应链韧性和安全水平,打造一批根植湖南、市场竞争力凸显的新兴产业集群。
(一)数字产业
加快新一代信息技术集成创新和融合应用,全力推进建设全国重要的功率半导体产业高地和新型显示材料产业基地,推动产品高端化轻量化和全产业链发展。到2027年,全省数字产业规模突破万亿元,建成1-2个千亿级、5个左右500亿级规模电子信息产业基地,打造新一代信息技术引领的国家级电子信息产业集群。
1.先进计算。实施银河麒麟、麒麟信安、拓维信息等研发项目,积极发展面向云计算、边缘计算等下一代操作系统,推动计算架构由单一传统向融合智能转变。深化与中国电子、华为等龙头企业合作,构建以“鲲鹏”生态为代表的开放融合生态。推进以长株潭都市圈为核心、郴州东江湖为特色基地、其他市州协同发展的数据中心总体布局,建设一批数据中心、智算中心和算力调度平台,打造国家级先进计算产业集群。
2.新一代半导体。依托中国电科48所加快建设国家第三代半导体技术创新中心(湖南),推动“三束”装备、第三代半导体装备研发迭代及产业化,打造国家半导体装备产业中心。推进三安光电、泰科天润等项目建设,打造全国领先的第三代半导体全产业链生产基地。加快中车时代半导体三期、扬杰科技功率芯片等项目建设,巩固提升功率半导体产业基础优势。支持景嘉微、国科微等重点企业加快芯片设计产业发展。
3.新型显示。突出“强屏壮玻”,支持惠科持续布局高世代面板系列项目,加快邵虹、蓝思科技、东旭、旗滨等企业基板、载板、盖板等高端玻璃产品项目建设,打造全国重要的电子玻璃产业基地。推进惠科智能制造产业综合体项目建设,强化驱动芯片、偏光片、特种气体等关键配套。拓展新型显示技术在下游车载、家居、文教、医疗等领域的场景应用。
4.智能终端。手机,推动望城5G智能终端产业基地、蓝思湘潭生产基地尽快达产,争取手机头部企业生产计划导入。智能家电,支持长沙格力、中电数科、盾安科技等企业做大做强,打造涵盖智能家电、智能终端、智能家居及其配套的全产业链。计算终端,推进紫光ICT设备智能制造基地、中电长城国产文印产品和特种计算装备研发与产业化、中兴通讯(长沙)基地等项目建设,推动长城、湘江鲲鹏等“六机”企业产能满产,支持深信服、麒麟信安等云桌面终端产业化。电子元器件,加快益阳信维 MLCC等项目建设,推进高端电容器、印制电路板(PCB)、电子陶瓷等优势产业发展。
(责任单位:省工业和信息化厅、省科技厅、省发展改革委、省通信管理局,相关市州人民政府)
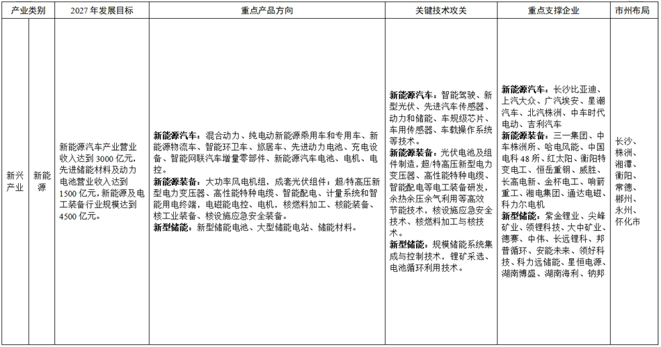
(二)新能源
抢抓汽车消费升级和新能源装备发展机遇,大力实施整车带动战略,深入推进新能源产业链上下游融合。到2027年,全省新能源汽车产业营业收入达到3000亿元,先进储能材料及动力电池营业收入达到1500亿元,新能源及电工装备行业规模达到4500亿元。
1.新能源汽车。加快长沙比亚迪、北汽株洲、广汽埃安、上汽大众、吉利商用车等新能源整车项目达产,推动燃油汽车产能转型和闲置产能利用,扩大我省新能源整车规模优势。围绕新能源汽车“三电”,加大长沙、湘潭等省级汽车配套产业园发展,推进比亚迪零部件、中车时代电气电驱系统、博世新能源汽车电控等项目建设,争取头部企业在湘布局扩能动力电池。支持希迪智驾、纳雷科技、舍弗勒、景嘉微、国科微、毂梁微等企业加快发展自动驾驶系统、毫米波雷达、线控底盘、汽车芯片等智能网联汽车增量零部件。加快智慧充电桩、停车场建设。
2.新能源装备。风电装备,依托湘电集团、三一集团、中车株洲所、恒岳重钢、哈电风能等企业,加强风电装备研发应用,加快飞沃五厂智能制造生产基地等项目建设,着力发展丘陵低风速风电装备和海上风电装备。光伏装备,依托中国电科48所、红太阳、三一集团等,推进光伏组件提质增效、5GW光伏电池等项目建设,加快成套光伏组件生产装备研发应用。输变电装备,瞄准国家“准国交14直”特高压工程装备需求和广阔海外市场,推动特变电工衡阳公司系列项目达产增效和威胜、长高电新、金杯电工等企业创新发展。氢能装备,支持三一集团、中车株洲所、响箭重工等企业氢能产业布局,加快制氢、储氢、加氢、用氢全产业链发展,争创国家氢能示范区。电磁能用电装备,依托湘电集团、通达电磁能、科力尔电机等企业,推进电磁能电控、电机产业化。核能装备,依托南华大学、湖南大学等,积极发展核工业装备、核设施应急安全技术与装备、核能系统智能集成等产业。
3.新型储能。实施紫金锂业、尖峰矿业、领锂科技、大中矿业等锂矿采选项目,推动德赛、中伟、长远锂科等项目达产达效,加快邦普循环等电池循环利用项目建设,巩固扩大储能材料集群规模优势。推动郴州安能未来、领好科技、科力远储能、星恒电源、湖南博盛等储能电池项目达产。加快谋划布局固态电池,支持湖南海利、钠邦等加快布局全钒液流电池、钠离子电池。培育壮大中车株机、威胜、华自等系统集成企业,积极拓展商业和家用储能电池市场。
(责任单位:省发展改革委、省工业和信息化厅、省科技厅、省能源局,相关市州人民政府)
(三)大健康
以保障人民健康为目标,将大健康产业打造成为支撑我省经济社会发展的重要支柱产业。到2027年,大健康产业增加值达到4200亿元,打造全国一流的医疗卫生服务中心、健康消费中心和健康产业融合发展集聚区。
1.中医药。壮大“湘九味”道地药材产业,新建一批道地药材良种繁育、生态种植和初精深加工、趁鲜加工基地,研究制定湘产中药材国际标准、地方标准,开展湘产中成药大品种临床综合评价,推进中医药全产业链开发。发挥国家中医药传承创新中心、湘赣粤港澳中医药全产业链协同发展联盟等平台机制作用,加快推动中药创新研究和中药经典名方转化,开发保健食品、药食同源产品、特医食品,研发功能性药膳、药饮、药浴、药妆等健康产品。
2.现代医药。加快邵阳宝东原料药、华纳大医药中间体等项目建设,推动创新药和改良新药、首仿药、高端原料药、关键药物中间体等研发和产业化。支持湘江新区、长沙经开区发展中药、医疗器械、化学药、生物药、医药物流等全产业链,打造国际生物医药智造高地和企业总部基地。加快浏阳国家级生物医药产业基地、国家创新药物孵化基地建设,支持常德经开区建设原料药生产基地。争取长沙航空口岸增设首次进口药品口岸,争取跨境电商零售进出口药品试点。
3.医疗器械。依托楚天科技、中国医药、康泰医疗器械、凌锐医疗器械等企业,重点发展大型医学诊断、先进诊疗、新型植入介入、应急防护、家用医疗等设备及核心零部件。依托三诺生物、圣湘生物、爱威科技等企业,加快体外诊断试剂与设备等发展。加快楚天科技、可孚医疗、爱尔医疗等企业重点项目建设,积极引进跨国公司在湘设立研发中心和药品医疗器械生产基地,打造高端医疗器械产业集群。
4.美妆。加快宁乡美妆谷、水羊总部基地、本美科技、绽妍生物等项目建设,培育一批化妆品、医疗美容优质品牌企业和省级及以上创新平台,加强行业准入管理和产品质量监管,健全以化工原料、包装材料生产与供应、产品研发、生产制造、品牌策划与传播、线上线下销售为一体的美妆全产业链。
5.健康服务。健康食品(保健品),加快中部地区•区域性营养创新平台建设,针对婴幼儿、儿童、运动人群、特定疾病状态人群、孕妇及乳母等特殊人群需求,促进特殊膳食用食品、保健食品、湘系养生特色菜肴等产业健康发展,制定营养食品标准体系,打造一批营养健康食品基地。康体设备,加快发展助行器、感官辅助器、智能穿戴等康复训练及健康促进辅助设备和健身设备器材、水上运动装备、山地户外装备等体育用品。医养康养,推进长株潭绿心中央公园、中核云峰湖健康谷、紫鹊界康养及农旅度假区、张家界堡子界森林康养基地、永州滨江新城康养基地等项目建设,打造一批中医康养、森林康养、温泉养生、运动健身、休闲旅游省级示范体验基地。
(责任单位:省卫生健康委、省中医药局、省药品监管局、省发展改革委、省工业和信息化厅、省科技厅、省市场监管局、省林业局等,相关市州人民政府)
(四)空天海洋
聚焦航空航天和海洋装备发展,打造北斗卫星导航产业创新引领区、通航产业综合应用区、海洋工程装备特色产业集聚区。力争到2027年,航空航天产业产值达到2000亿元以上,争创世界一流的空天海洋产业集群。
1.航空装备。依托中国航发南方、中国航发动研所、航空工业起落架等企业,加快发展通航整机、无人机、中小航空发动机、起降系统和辅助动力系统,推动新型飞行器及发动机整机布局,培育壮大通航整机、大飞机机载系统、航空航天新材料等标志性产业集群。主动对接中国商飞、中国航发等央企,在湘组建民机APU合资公司,加快机载系统研制和批产任务,壮大大飞机配套规模。依托中创空天、金天钛业等企业,加快发展钛、铍、铝、镁轻质合金等航天航空新材料。
2.北斗产业。发挥北斗系统核心技术策源地优势,依托星河电子、湖南航天等龙头企业,聚焦北斗卫星导航专用芯片、高精度时频、卫星地面站与系统增强、高精度接收与仿真测试等,加快发展北斗芯片、算法、终端集成和平台运营服务。加快国家(长沙)北斗特色产业园、株洲北斗产业园、岳阳北斗卫星导航应用产业园建设,融合时空地理信息底板优势,推动北斗在安全、消费、重点行业等领域的规模应用。积极发展商业航天,扩大特色商用卫星制造和组网规模,支持 SAR卫星等特色星座建设,参与国家综合 PNT体系、卫星互联网等航天重大工程。
3.通用航空。抓好“两机”(航空发动机和燃气轮机)专项实施,推动中小航空发动机军转民发展。支持山河、翔龙等企业做大做强,加快轻型飞机、直升机减速传动系统、浮空器等规模化发展,大力拓展低空旅游、飞行培训、无人机物流等通航新型消费场景。巩固全域低空空域管理改革成果,进一步优化低空管理协同运行机制。有序推进通用机场网络建设,加快株洲、郴州等通航产业集聚区发展。
4.海洋装备。加快先进船舶关键系统、海洋机器人、海洋作业平台等装备研发,积极开发船用综合电力系统、甲板机械海底电缆等系列产品,推进深海矿产资源开发装备产业化。提升钢制船、游艇、豪华游船等船舶竞争优势,培育优势产品和品牌。
(责任单位: 省工业和信息化厅、省委军民融合办、省发展改革委,相关市州人民政府)
五、前瞻布局未来产业
围绕人工智能、生命工程、量子科技、前沿材料等未来产业领域,加强基础科学研究,着力突破关键技术,适度推进产业化布局,抢占新一轮科技革命和产业变革制高点,构建现代化产业体系未来竞争新优势。
(一)人工智能
依托国家新一代人工智能公共算力开放创新平台等,开展类脑智能、生成式人工智能、机器学习等基础理论及算法研究,加快突破计算机视觉、人机交互、大模型计算架构等关键技术,推进智能芯片、智能传感等人工智能关键软硬件研发与制造,打造人工智能产业集群。深耕智能终端产品,加快工业机器人、服务机器人、特种机器人等领域的研发和产业布局,积极创建长沙国家人工智能创新应用先导区和人工智能创新发展试验区。拓展人工智能在音视频、工程机械、轨道交通、深海空天等重点领域的应用,打造全国首个音视频AI大模型,形成一批智能应用标杆案例。
(责任单位:省工业和信息化厅、省发展改革委、省科技厅,相关市州人民政府)
(二)生命工程
生物技术及应用,依托溢多利、引航生物、鸿鹰生物等企业,着力发展系统生物学、合成生物学等核心底层技术,重点攻克工业菌种创新迭代、化学原料药生物合成、植物天然产物发酵制造、可再生化工材料等前沿技术,促进合成生物技术在农业、化工、医药、环保等领域的应用。生物医疗,依托光琇基因、源品生物等企业,加快干细胞与再生医学、基因编辑、细胞免疫等疗法研发,不断突破细胞药物、基因药物、抗体药物、重组蛋白药物、新型疫苗等新型生物药物;推动人工生物设计、脑机接口、类脑芯片等领域研发创新,探索在肢体运动障碍、慢性意识障碍等诊疗领域的应用。支持长沙创建国家生物经济先导区。
(责任单位:省卫生健康委、省科技厅、省工业和信息化厅、省发展改革委,相关市州人民政府)
(三)量子科技
积极突破量子时间测量、量子重力测量等技术,加强成熟技术转移承接和测试中试,逐步推进国防军工、石油探测、工程勘探、防震减灾、智慧城市等领域的产业化应用。加快光量子、拓扑超导量子计算等基础理论研究,开展量子编程、量子密码学、量子机器学习、量子感知等前沿技术研究,强化量子科技在先进计算、智能制造、金融等领域的应用场景建设,推动量子计算、量子通信领域研究成果向实用化工程化发展。
(责任单位:省工业和信息化厅、省发展改革委、省科技厅、省通信管理局,相关市州人民政府)
(四)前沿材料
依托中南大学等科研院所,建设前沿材料基础研发中心、产业共性关键技术研发中心等公共服务平台,积极围绕3D打印材料、超导材料、纳米材料、生物医用材料、液态金属和智能、仿生与超材料等石化化工和金属非金属领域开展基础理论研究和技术攻关,着力发展具有潜在重大应用场景和全球引领力的前沿材料产业,培育形成新的增长引擎。
(责任单位:省工业和信息化厅、省发展改革委、省科技厅,相关市州人民政府)
六、保障措施
1.建立高位统筹协调机制。在统筹“4×4”产业推进工作机制的基础上,成立由省主要领导高位推进的现代化产业体系建设协调推进机制。健全完善省领导联系产业集群(产业链)制度,针对现代石化、先进钢铁材料、工程机械、新一代信息技术等重点领域新增长点,分别建立一名省级领导牵头、一个行业主管部门负责、一个实体化专班落实,其他职能部门、行业协会、领军企业、院士专家和金融机构共同参与的工作推进机制,实行“一月一调度、一季一分析、半年一小结、一年一考评”。(省发展改革委、省工业和信息化厅牵头)
2.研究出台细分行业政策。研究出台音视频、新能源、人工智能、生物制造等细分行业政策,“一业一策”推进产业链强链延链补链,根据区域布局引导各市州特色化差异化发展。省级财政设立现代化产业体系建设专项,对重大产业项目、重大创新平台、重大技术攻关、重要展会平台等给予资金支持,积极实行“揭榜挂帅”“赛马”等新型科研组织模式。(省发展改革委、省工业和信息化厅、省科技厅、省财政厅等按职责分工负责)
3.推动产业创新深度融合。深入实施科技创新高地建设“五大标志性工程”。以“4+4科创工程”带动高能级创新平台建设,争取国家实验室、国家大科学装置、全国重点实验室和国家科技(产业)创新中心布局,完善研发设计、检验检测等科技服务平台和政产学研用金才交流合作平台,在园区加大布局一批中试基地。完善成果转化激励机制,促进高新园区与高校技术供需对接,推动创新成果加快落地。做实做强湖南先进技术研究院,支持新型研发机构建设,积极探索与国际接轨的科研机构治理结构和市场化运行机制。(省科技厅牵头)
4.健全产业人才培养机制。制定吸引湘籍高层次产业创新人才和科研人才回湘发展的支持政策。深入实施“三尖”创新人才工程,加快引进一批青年科技人才、科技领军人才和战略科学家等高层次人才。优化高校和职业院校学科设置,鼓励领军企业与高校共建现代产业学院,支持职业院校聚焦产业紧缺人才需求开展“订单式”人才培养,建设一批国家级高技能人才培训基地和技能大师工作室。建立产业组织人才培养机制,有计划地培养和使用一批肯学肯干、懂科技、懂产业、懂资本、懂市场、懂管理的干部。(省委组织部、省科技厅、省教育厅、省人力资源社会保障厅、省工业和信息化厅按职责分工负责)
5.强化金融工具创新赋能。统筹现有产业基金,整合部分专项资金,壮大并合理布局政府引导基金,统筹基金投入方向,做到重点产业链投资子基金全覆盖,形成“政府母基金引导+子基金聚焦+项目基金深挖”的基金业态。建立国有股权创投投资基金“尽职免责、包容审慎、注重实效、科学考评”机制。深入实施企业上市“金芙蓉”跃升行动计划,提高直接融资比重。加强股交所“科技创新”“专精特新”等特色专板建设,支持企业上市。引导企业创新债券融资模式,鼓励发行知识产权ABS、供应链ABS和公募REITs等证券化产品,提高产业债比重。促进金融与产业深度融合,推进投贷联动,优化风险补偿机制,强化科技信贷支持。启动建设省级绿色金融综合服务平台,持续完善和创新知识产权质押贷款、流水贷和信用贷等普惠贷款,鼓励金融机构增加养老金融产品供给,支持金融机构联合省级地方征信平台、融资服务平台等为中小微企业提供信贷支持。支持按照“政府+企业+金融机构”模式为现代化产业定制综合金融服务方案。(省财政厅、省发展改革委、省地方金融监管局、省工业和信息化厅等按职责分工负责)
6.推进全产业链精准招商。围绕“4×4”产业体系,建立产业链全景图、招商线路图、产业链客商库、招商项目库、专家顾问咨询团队,常态化开展招商引资、招才引智,重大项目招引实行“一企一策”。加强与央企对接协作,引进一批重大战略性引领性产业项目,争取国家重大产业布局。依托科研院所编制成果清单,开展科技招商,促进资本与技术对接。加强与电子、汽车等产业头部企业对接,导入更多产品订单,盘活闲置产能。主动对接长三角、粤港澳大湾区等重点区域,大力承接沿海地区产业转移,持续推进湘商回归。(省商务厅牵头)
7.办好供需对接展会平台。持续办好中非经贸博览会、世界计算大会、湖南(国际)通用航空产业博览会、北斗规模应用国际峰会、长沙国际工程机械展览会、湖南旅游发展大会、中国中部(湖南)农业博览会、全球湘商大会等展会平台,恢复举办中国科技成果转化交易大会,加快推动优质企业、优秀人才、知名品牌和创新技术等资源要素集聚。抓好项目协调服务,推动意向项目尽快签约、签约项目尽早开工、开工项目投产见效。(省商务厅、省工业和信息化厅、省发展改革委、省文化和旅游厅、省农业农村厅等按职责分工负责)
8.分级推进重大产业项目。建立重大产业项目分级推进机制,省市县三级分别对投资50亿元以上、10亿元以上、1亿元以上的重大产业项目,实施清单式管理、全过程协调和全周期服务。对纳入清单的重大产业项目在要素资源方面予以重点支持。持续实施“十大产业项目”、产业发展“万千百”工程。(省发展改革委、省工业和信息化厅牵头)
9.持续优化环境降低成本。降低企业营商成本。大力发展铁水联运、多式联运,着力提高铁路、水运运输比重,加快岳阳、衡阳、怀化、长沙等水港型、陆港型和空港型内外贸一体化物流基地建设,降低物流成本;探索微电网试点、放开企业自备绿电使用限制、运用“两峰两谷”电价机制鼓励企业储能、合理调整水电和绿电上网价格等措施,降低用电成本;发挥省属国企主导作用,通过并购、控股等方式逐步实现全省天然气同网同价,降低用气成本;进一步降低信贷服务、融资担保等收费标准,推动金融向实体经济让利。加强关键要素保障。探索对产业链关键环节多宗用地实行整体规划、分期供应的供地模式,园区调区扩区、土地供应、环境容量、能耗指标优先保障重点产业链发展需求;加快数据资源整合共享开放,不断提升政务服务水平。纵深推进“智赋万企”行动,制定产业链“场景应用清单”,打造新技术新产品示范应用场景;支持企业市场开拓,提升优势产业链进出口规模,推进“跨境电商+产业带”出海品牌建设,鼓励和支持企业通过海外仓、市场采购、跨境电商以及重点展会等渠道拓展国际市场。(省发展改革委、省财政厅、省自然资源厅、省生态环境厅、省商务厅、省人力资源社会保障厅、省地方金融监管局、省政务局、各市州人民政府按职责分工负责)
10.加强信息监测和考核评估。建立完善现代化产业体系统计指标及其监测评价体系,将现代化产业体系建设情况纳入市州和省直有关单位绩效考核,“五好”园区等考核中进一步提高产业发展权重。每年对“五个一批”进行评选表彰(一批优秀企业家、一批优秀企业、一批重大产业项目、一批重大创新成果、一批服务产业发展的优秀干部),统筹考虑将现代化产业体系建设纳入省政府年度督查激励项目。强化考核结果运用,建立鼓励担当的容错纠错机制,激励干部担当作为。(省政府办公厅、省委组织部、省发展改革委、省工业和信息化厅、省统计局按职责分工负责)
附件:1.湖南省现代化产业体系空间布局图(表)


2.湖南省现代化产业体系建设重点一览表







