4月18日,深交所罕见地连发三份自律监管函,对海诺尔环保产业股份有限公司(以下简称“海诺尔”)及其保荐机构申万宏源(000166.SZ)、审计机构信永中和会计师事务所(以下简称“信永中和”)采取约见谈话的监管措施。
此次约谈不仅涉及海诺尔实际控制人、财务负责人,更将保荐代表人、签字会计师等中介机构人员一并纳入追责范围。
根据深交所文件披露,此次监管行动源于对海诺尔第三次创业板IPO的现场督导。深交所通过现场督导发现,海诺尔未如实说明其研发相关内部控制执行不到位、研发费用归集及会计处理不规范等情形,向深交所提交的研发费用有关问题回复内容与实际情况不符。基于此,深交所认定海诺尔“未能保证发行上市申请文件的真实、准确、完整”。
4月23—24日,就高管及中介机构被约谈、IPO终止、子公司被查封资产等问题,时代商业研究院向海诺尔发函并致电询问。不过,截至发稿,对方仍未回复相关问题。
一、12年三闯IPO无果,内控缺陷引关注
海诺尔在长达12年的上市征程中,历经三次IPO冲刺均铩羽而归,俨然成为资本市场“带病闯关”的鲜活注脚。
海诺尔首次向资本市场发起冲击是在2012年。当时,该公司怀揣着在创业板上市的梦想,信心满满地递交了IPO申请。然而,现实却给了它沉重一击。
彼时,发审委审核发现,海诺尔在报告期内多次违反环保法律法规、部分项目未取得环保验收许可文件、《环境污染治理设施运营资质证书(生活垃圾甲级)》已过期。基于海诺尔内部控制制度不能合理保证其生产经营的合法性,发审委否决了海诺尔的上市申请。

作为一家环保企业,海诺尔却屡遭环保部门处罚,这种“主业失范”的现象,不仅严重削弱其市场公信力,更成为阻碍其资本进阶的关键症结。
七年后的2019年,海诺尔重振旗鼓,再次踏上IPO之路。然而,这次的上市之旅同样短暂而坎坷。仅仅三个月后,海诺尔便主动撤回了申报材料。原以为撤回申请就能躲过监管的目光,可没想到,证监会的现场检查还是发现了诸多问题。
证监会现场检查发现,海诺尔在申请IPO的过程中,存在部分项目运营管理相关技术服务费会计处理不规范、未如实披露受限货币资金的问题。上述情况未能准确反映公司的财务状况,影响了信息披露的真实性和完整性。基于此,2020年4月,证监会对海诺尔采取出具警示函的行政监管措施。

因上述违规行为被罚的8个月后,2020年12月,海诺尔第三次向创业板发起冲击。历经三次问询后,海诺尔终于在2021年11月5日成功过会。然而,在注册环节长达近三年的停滞中,海诺尔始终未能消除监管机构的疑虑,并于2024年7月主动撤回申报材料,再次宣告上市梦破碎。随后,海诺尔及其中介机构因违规收到了深交所的罚单。

2025年4月18日,深交所对海诺尔及其高管采取监管措施,指出海诺尔实际控制人、董事长兼总裁骆毅力,财务负责人牟雪飞,未履行诚实守信义务,未能保证申报文件的真实、准确、完整,对海诺尔的违规行为负有重要责任,决定对两人采取约见谈话的自律监管措施。
时代商业研究院认为,海诺尔在长达12年的三次IPO闯关历程中,内部控制缺陷始终是其难以逾越的监管屏障。从环保违规到会计处理不规范,从信息披露违规到研发费用造假,向深交所提交的内容与实际情况不符,海诺尔的核心症结在于未能构建有效覆盖生产经营、财务核算及信息披露的内控体系。
二、子公司被法院查封资产,资金遭司法冻结
除因违规问题遭遇监管处罚外,海诺尔旗下子公司近年还深陷司法纠纷,面临资产查封及资金冻结的困境。
天眼查显示,在第三次创业板IPO过会后不久,2022年5月,海诺尔旗下两家全资子公司——四川绿能新源环保科技有限公司(以下简称“绿能新源”)与钦州海诺尔环保发电有限责任公司(以下简称“钦州海诺尔”)便被法院列入被执行人名单,执行标的金额均为1449.89万元。这反映出海诺尔子公司层面存在的债务纠纷或法律风险已进入实质执行阶段。

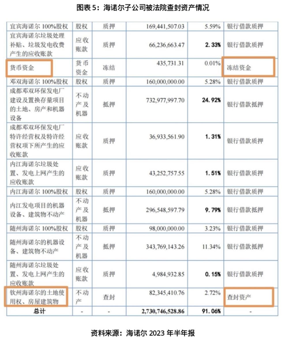
2023年9月25日,海诺尔在新三板披露了更正后的2023年半年报。新的半年报显示,截至2023年6月末,其全资子公司钦州海诺尔名下不动产已被法院依法查封,涉及资产金额达8234.54万元;同期,海诺尔另有43.57万元货币资金因司法程序处于冻结状态。

上述半年报显示,该查封资产,系钦州海诺尔、绿能新源因劳务纠纷案而被法院查封,截至该半年报出具日,该查封事项仍未解除。遭冻结的43.57万元货币资金,则系海诺尔全资子公司四川齐伦达建设工程有限公司因工程分包合同纠纷案而被法院冻结的银行存款。
此外,在安全生产领域,海诺尔也曾暴露出管理隐患。根据创业板IPO问询函回复文件,2020年12月,海诺尔旗下邓双发电项目突发安全生产事故,造成1人死亡;时隔仅7个月,2021年7月,海诺尔旗下随州发电项目也发生安全事故,导致1人死亡、2人受伤的严重后果。上述连续发生的安全责任事故不仅对海诺尔的生产运营造成一定的冲击,也引发了外界对其安全管理体系的广泛关注。
上述半年报发布后仅隔两天,海诺尔终止在新三板挂牌,之后未再发布新的公告和招股书,对于上述风险事件的后续进展,外界亦无从知晓。
三、深交所追责中介机构
在此次对中介机构的处罚中,深交所指出,申万宏源两名保荐代表人秦明正、王鹏,以及信永中和两名会计师廖继平、夏翠琼在执业过程中,均对海诺尔内部控制执行不到位等问题未予以充分关注并审慎核查,发表的核查意见不准确。此外,申万宏源的保荐代表人还存在核查底稿归集不完整、核查证据材料获取不充分等问题。基于此,深交所对上述保荐代表人和会计师采取约见谈话的自律监管措施。

更让人惊讶的是,在海诺尔长达12年的IPO长跑中,申万宏源与信永中和均分别是海诺尔的保荐机构和审计机构,全程参与其中。
海诺尔三次IPO失败与其内控失效有莫大关系。投资者不禁要问,面对一家12年间多次因环保违规、会计处理失当、信披瑕疵被监管警示的企业,中介机构为何在长期辅导中未能促成实质性的内控改善?
从海诺尔的案例来看,这种“长期服务却未能纠正内控缺陷”的现象,不仅挑战中介机构的专业胜任能力,更引发市场对其是否勤勉尽责的信任危机。
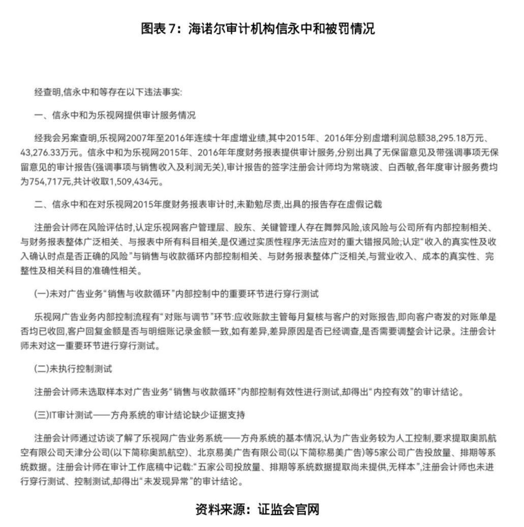
值得注意的是,2022年4月,因在乐视网财务造假案中存在未勤勉尽责、出具虚假记载的审计报告等违法事实,信永中和被证监会没收业务收入150.94万元,并处以301.88万元罚款。

此外,2024年,申万宏源在合规层面亦风波不断。
据申万宏源2024年年报,2024年,申万宏源旗下多家子公司合计12次被监管机构采取警示函、责令整改等监管措施。
其中,承担投行业务的核心子公司申万宏源证券承销保荐有限责任公司累计收到4份警示函,违规事项集中于保荐业务领域,涉及湖北凯乐科技股份有限公司、西藏国策环保股份有限公司、宁波友联盛业文化发展股份有限公司、超毅世纪网络技术股份有限公司等企业的IPO或持续督导项目,这暴露申万宏源在项目内核、风险管控等环节的系统性漏洞。