央企重组又波及一张金融牌照 宝武财务吸收合并太钢财务正式获批 年内9家财务公司走入历史

文章正文
发布时间:2023-12-02 23:45

  财联社12月1日讯 临近年末,除了多家解散的村镇银行,一些集团财务公司也没能撑到2024年。

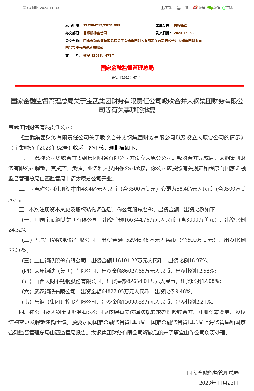
  11月30日,国家金融监督管理总局官网发布信息,同意宝武集团财务有限责任公司吸收合并太钢集团财务有限公司并设立太原分公司。吸收合并完成后,太钢集团财务有限公司解散。

image

  财联社记者梳理发现,年内已经有9家企业集团财务公司因为各种消亡,多为合并重组或直接解散。

  国企重组宝武集团财务公司吞下太钢集团财务公司

  国家金融监督管理总局表示,吸收合并完成后,太钢集团财务有限公司解散,其资产、负债、业务和人员由你公司承接。你公司应按照有关规定和程序向国家金融监督管理总局山西监管局申请太原分公司开业。交易完成后,武集团财务公司注册资本由48.4亿元人民币(含3500万美元)变更为68.4亿元人民币(含3500万美元)。

  据了解,本次注册资本变更及股权结构调整后,宝武集团财务公司股东名称、出资金额、出资比例为:

  中国宝武钢铁集团有限公司,出资金额166344.76万元人民币(含3000万美元),出资比例24.32%;

  马鞍山钢铁股份有限公司,出资金额152946.48万元人民币(含500万美元),出资比例22.36%;

  宝山钢铁股份有限公司,出资金额116101.22万元人民币,出资比例16.97%;

  太原钢铁(集团)有限公司,出资金额86027.65万元人民币,出资比例12.58%;

  山西太钢不锈钢股份有限公司,出资金额82654.01万元人民币,出资比例12.08%;武汉钢铁有限公司,出资金额64827.05万元人民币,出资比例9.48%;

  马钢(集团)控股有限公司,出资金额15098.83万元人民币,出资比例2.21%。

  财联社记者注意到,太钢集团财务公司的离场早有先兆。

  7月31日,太钢集团旗下上市公司太钢不锈就发布公告称,公司参股公司太钢集团财务有限公司拟与宝武集团财务有限责任公司签署《吸收合并协议》,宝武财务与太钢财务进行吸收合并,合并完成后,宝武财务存续,太钢财务注销。

  吸收合并方式为:宝武财务将以定向增资吸收太钢集团及太钢不锈为宝武财务新股东的方式支付本次吸收合并的对价。

  8月23日晚间,太钢不锈发布公告称,公司股东大会审议通过了两条议案——《关于宝武财务吸收合并太钢财务的议案》《关于与宝武集团财务有限责任公司签订<金融服务协议> 的议案》。这意味着,不到半年内,宝武财务与太钢财务的合并项目已经尘埃落定。

  年内9家集团财务公司走入历史宝武集团两次扮演“杀手”

  12月1日,财联社记者依据国家金融监督管理总局官网发布的“银行业金融机构法人名单(截至2022年12月末)查询发现,2022年末,国内现在企业集团财务公司252家。而今年以来,至少有9家集团财务公司走入历史,其中宝武集团两次扮演了”杀手的角色,让两家公司因为被其合并而解散。

  1月,中冶集团财务有限公司获批解散。

  2月,北大方正集团财务有限公司进入破产程序。

  4月,监管部门批复同意宝武集团财务有限责任公司吸收合并马钢集团财务有限公司并设立马鞍山分公司,吸收合并完成后,马钢集团财务有限公司解散。

  6月,国家金融监督管理总局发布两则批复公告,同意解散渤海钢铁集团财务有限公司和天津物产集团财务有限公司。

  7月18日,国家金融监督管理总局信息显示,同意山东能源集团财务有限公司吸收合并兖矿集团财务有限公司。吸收合并完成后,兖矿集团财务有限公司解散,其资产、负债、业务和人员由山东能源集团财务有限公司承接。

  8月30日,国家金融监督管理总局网站发布信息,同意解散海航集团财务有限公司。

  9月8日,国家金融监管总局官网信息显示,重庆力帆财务有限公司获批解散。

首页
评论
分享
Top